IHMC Public Cmaps

        F.BANDALA H. 14B
            CAPITULOS 1 al 5
            CAPITULO IV

                CAPITULO 4.cmap
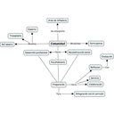
                Comunidad.cmap
                Ejemplos de experiencias de formación.cmap
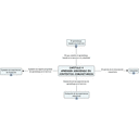
                El aprendizaje basado en el servicio.cmap
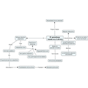
                Que evaluar.cmap