WARNING:
JavaScript is turned OFF. None of the links on this concept map will
work until it is reactivated.
If you need help turning JavaScript On, click here.
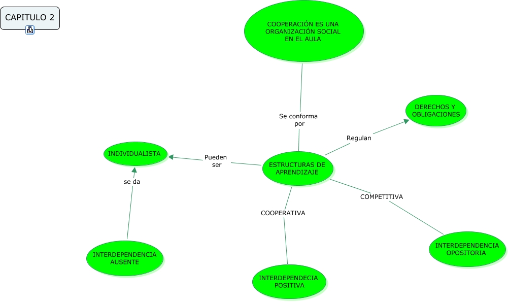
Este Cmap, tiene información relacionada con: ESTRATEGIA CENTRAL, ESTRUCTURAS DE APRENDIZAJE COOPERATIVA INTERDEPENDECIA POSITIVA, ESTRUCTURAS DE APRENDIZAJE Pueden ser INDIVIDUALISTA, ESTRUCTURAS DE APRENDIZAJE COMPETITIVA INTERDEPENDENCIA OPOSITORIA, COOPERACIÓN ES UNA ORGANIZACIÓN SOCIAL EN EL AULA Se conforma por ESTRUCTURAS DE APRENDIZAJE, INTERDEPENDENCIA AUSENTE se da INDIVIDUALISTA, ESTRUCTURAS DE APRENDIZAJE Regulan DERECHOS Y OBLIGACIONES