WARNING:
JavaScript is turned OFF. None of the links on this concept map will
work until it is reactivated.
If you need help turning JavaScript On, click here.
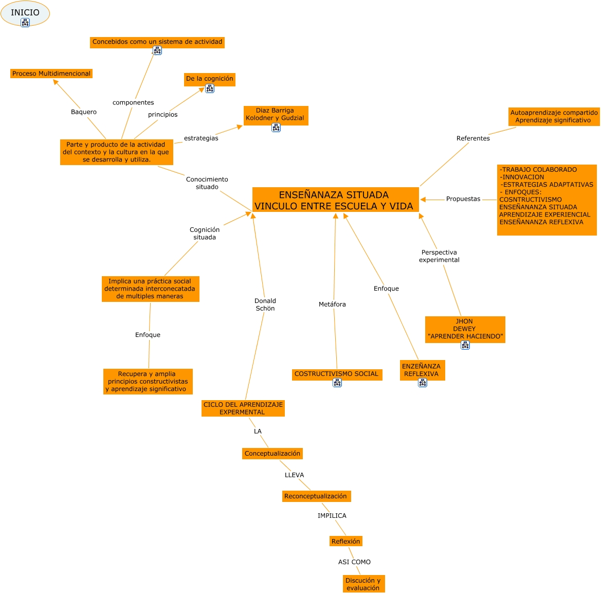
Este Cmap, tiene información relacionada con: CAPITULO1, CICLO DEL APRENDIZAJE EXPERMENTAL Donald Schön ENSEÑANAZA SITUADA VINCULO ENTRE ESCUELA Y VIDA, Implica una práctica social determinada interconecatada de multiples maneras Enfoque Recupera y amplia principios constructivistas y aprendizaje significativo, Implica una práctica social determinada interconecatada de multiples maneras Cognición situada ENSEÑANAZA SITUADA VINCULO ENTRE ESCUELA Y VIDA, ENZEÑANZA REFLEXIVA Enfoque ENSEÑANAZA SITUADA VINCULO ENTRE ESCUELA Y VIDA, CICLO DEL APRENDIZAJE EXPERMENTAL LA Conceptualización, Parte y producto de la actividad del contexto y la cultura en la que se desarrolla y utiliza. componentes Concebidos como un sistema de actividad, Reconceptualización IMPILICA Reflexión, Parte y producto de la actividad del contexto y la cultura en la que se desarrolla y utiliza. Baquero Proceso Multidimencional, JHON DEWEY "APRENDER HACIENDO" Perspectiva experimental ENSEÑANAZA SITUADA VINCULO ENTRE ESCUELA Y VIDA, Parte y producto de la actividad del contexto y la cultura en la que se desarrolla y utiliza. principios De la cognición, Parte y producto de la actividad del contexto y la cultura en la que se desarrolla y utiliza. estrategias Diaz Barriga Kolodner y Gudzial, COSTRUCTIVISMO SOCIAL Metáfora ENSEÑANAZA SITUADA VINCULO ENTRE ESCUELA Y VIDA, Conceptualización LLEVA Reconceptualización, -TRABAJO COLABORADO -INNOVACION -ESTRATEGIAS ADAPTATIVAS - ENFOQUES: COSNTRUCTIVISMO ENSEÑANANZA SITUADA APRENDIZAJE EXPERIENCIAL ENSEÑANANZA REFLEXIVA Propuestas ENSEÑANAZA SITUADA VINCULO ENTRE ESCUELA Y VIDA, Reflexión ASI COMO Discución y evaluación, Parte y producto de la actividad del contexto y la cultura en la que se desarrolla y utiliza. Conocimiento situado ENSEÑANAZA SITUADA VINCULO ENTRE ESCUELA Y VIDA