WARNING:
JavaScript is turned OFF. None of the links on this concept map will
work until it is reactivated.
If you need help turning JavaScript On, click here.
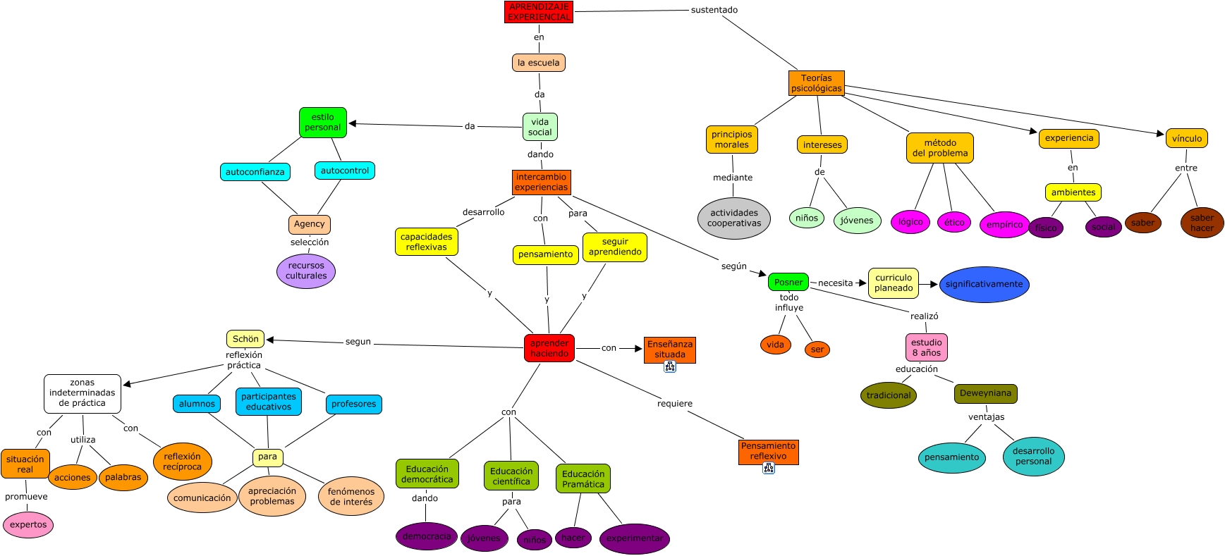
Este Cmap, tiene información relacionada con: 1 Aprendizaje Experiencial, APRENDIZAJE EXPERIENCIAL en la escuela, método del problema ???? empírico, estilo personal ???? autocontrol, Posner realizó estudio 8 años, para ???? comunicación, intercambio experiencias según Posner, vida social dando intercambio experiencias, Posner todo influye ser, Educación democrática dando democracia, vínculo entre saber, aprender haciendo requiere Pensamiento reflexivo, intereses de niños, aprender haciendo con Educación democrática, Schön reflexión práctica zonas indeterminadas de práctica, método del problema ???? ético, curriculo planeado ???? significativamente, pensamiento y aprender haciendo, zonas indeterminadas de práctica con reflexión recíproca, intercambio experiencias desarrollo capacidades reflexivas, intercambio experiencias para seguir aprendiendo