WARNING:
JavaScript is turned OFF. None of the links on this concept map will
work until it is reactivated.
If you need help turning JavaScript On, click here.
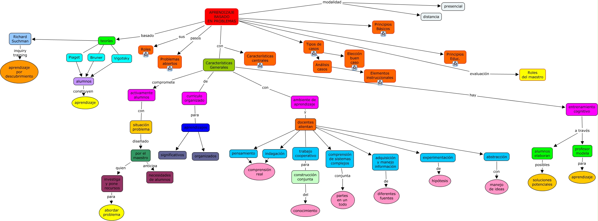
Este Cmap, tiene información relacionada con: 3 Aprendizaje Basado en Problemas, APRENDIZAJE BASADO EN PROBLEMAS ???? Tipos de casos, APRENDIZAJE BASADO EN PROBLEMAS con Características centrales, docentes alientan ???? trabajo cooperativo, APRENDIZAJE BASADO EN PROBLEMAS ???? Principios Educ., por el maestro anticipa necesidades de alumnos, APRENDIZAJE BASADO EN PROBLEMAS modalidad distancia, construcción conjunta del conocimiento, trabajo cooperativo para construcción conjunta, aprendizajes ???? organizados, ambiente de aprendizaje y docentes alientan, Tipos de casos ???? Elección buen caso, Características Generales compromete activamente alumnos, teorías ???? Richard Suchman, alumnos elaboran posibles soluciones potenciales, pensamiento ???? comprensión real, APRENDIZAJE BASADO EN PROBLEMAS evaluación Roles del maestro, docentes alientan ???? comprensión de sistemas complejos, Análisis casos ???? Elementos instruccionales, situación problema diseñado por el maestro, APRENDIZAJE BASADO EN PROBLEMAS basado teorías