WARNING:
JavaScript is turned OFF. None of the links on this concept map will
work until it is reactivated.
If you need help turning JavaScript On, click here.
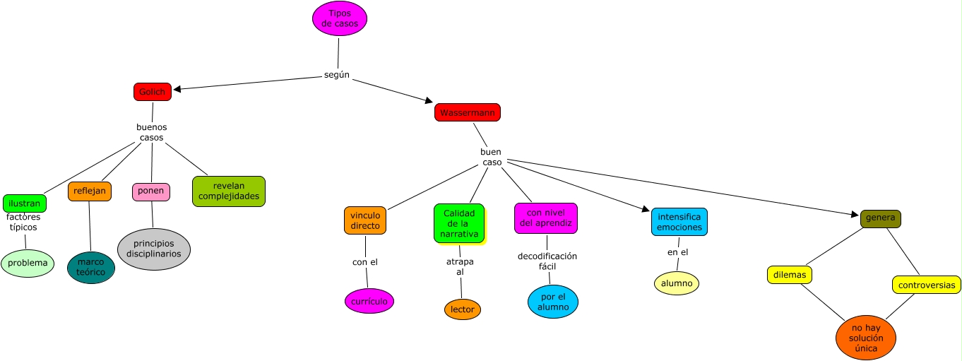
Este Cmap, tiene información relacionada con: Tipos de casos, Golich buenos casos ilustran, Wassermann buen caso Calidad de la narrativa, ponen ???? principios disciplinarios, con nivel del aprendiz decodificación fácil por el alumno, controversias ???? no hay solución única, vinculo directo con el currículo, Tipos de casos según Golich, dilemas ???? no hay solución única, intensifica emociones en el alumno, Tipos de casos según Wassermann, Golich buenos casos ponen, Wassermann buen caso intensifica emociones, Wassermann buen caso vinculo directo, Golich buenos casos reflejan, genera ???? controversias, genera ???? dilemas, Wassermann buen caso con nivel del aprendiz, Calidad de la narrativa atrapa al lector, reflejan ???? marco teórico, Wassermann buen caso genera