WARNING:
JavaScript is turned OFF. None of the links on this concept map will
work until it is reactivated.
If you need help turning JavaScript On, click here.
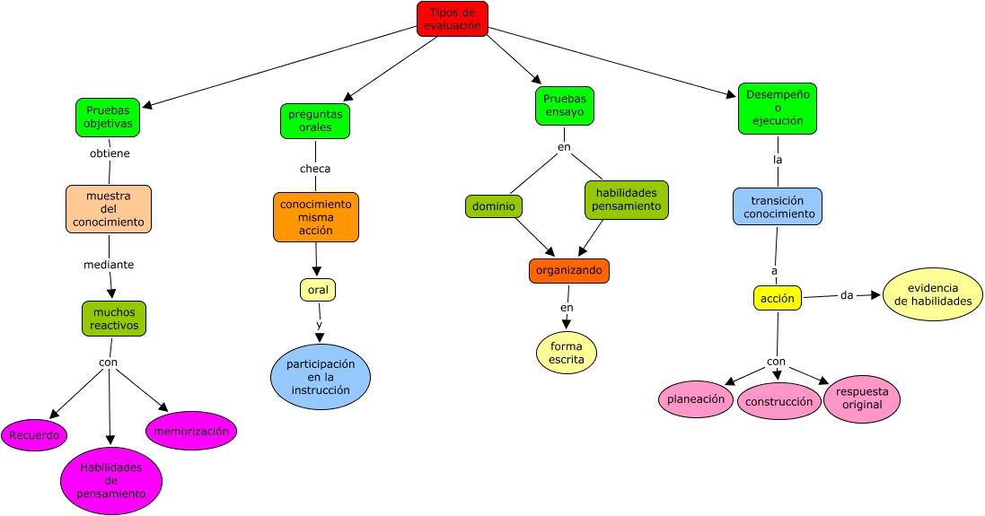
Este Cmap, tiene información relacionada con: Tipos de evaluación, Tipos de evaluación ???? Desempeño o ejecución, acción con planeación, muchos reactivos con Habilidades de pensamiento, preguntas orales checa conocimiento misma acción, transición conocimiento a acción, Pruebas ensayo en dominio, muchos reactivos con memorización, dominio ???? organizando, habilidades pensamiento ???? organizando, acción con construcción, conocimiento misma acción ???? oral, Tipos de evaluación ???? Pruebas ensayo, Desempeño o ejecución la transición conocimiento, Tipos de evaluación ???? preguntas orales, Pruebas objetivas obtiene muestra del conocimiento, acción da evidencia de habilidades, Pruebas ensayo en habilidades pensamiento, muchos reactivos con Recuerdo, acción con respuesta original, oral y participación en la instrucción