WARNING:
JavaScript is turned OFF. None of the links on this concept map will
work until it is reactivated.
If you need help turning JavaScript On, click here.
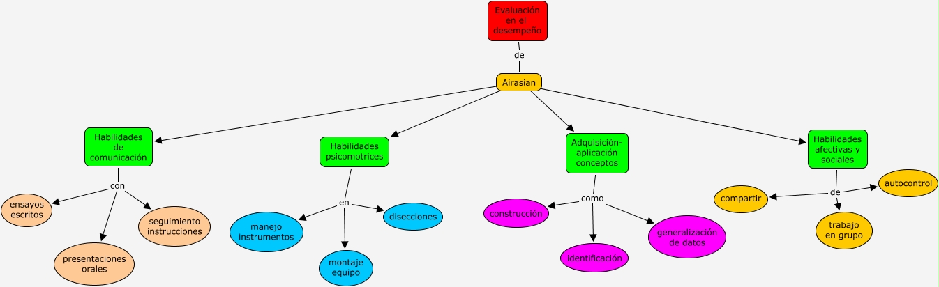
Este Cmap, tiene información relacionada con: Evaluación de desempeño, Airasian ???? Habilidades de comunicación, Habilidades de comunicación con ensayos escritos, Airasian ???? Adquisición- aplicación conceptos, Airasian ???? Habilidades psicomotrices, Airasian ???? Habilidades afectivas y sociales, Habilidades de comunicación con presentaciones orales, Adquisición- aplicación conceptos como generalización de datos, Habilidades afectivas y sociales de autocontrol, Habilidades psicomotrices en montaje equipo, Adquisición- aplicación conceptos como construcción, Evaluación en el desempeño de Airasian, Habilidades de comunicación con seguimiento instrucciones, Habilidades psicomotrices en disecciones, Habilidades psicomotrices en manejo instrumentos, Habilidades afectivas y sociales de trabajo en grupo, Habilidades afectivas y sociales de compartir, Adquisición- aplicación conceptos como identificación