WARNING:
JavaScript is turned OFF. None of the links on this concept map will
work until it is reactivated.
If you need help turning JavaScript On, click here.
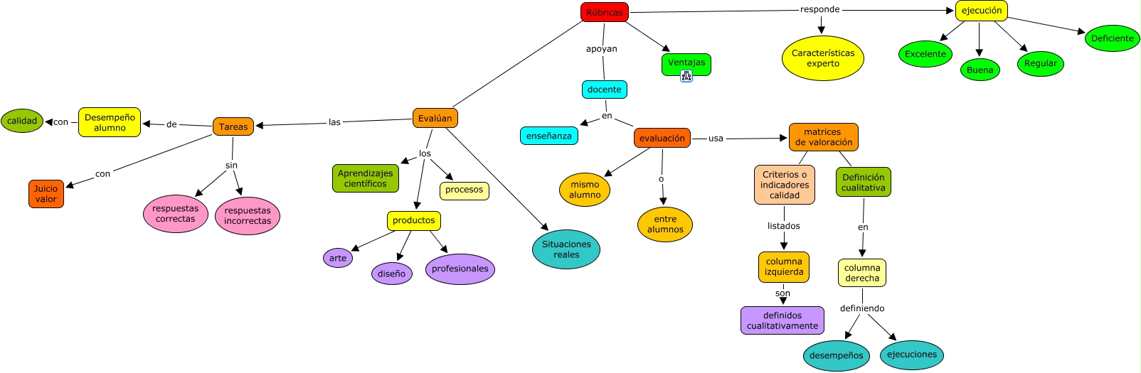
Este Cmap, tiene información relacionada con: Rúbricas, Evalúan ???? Situaciones reales, docente en evaluación, ejecución ???? Deficiente, Evalúan las Tareas, productos ???? diseño, ejecución ???? Buena, columna derecha definiendo desempeños, ejecución ???? Regular, columna izquierda son definidos cualitativamente, productos ???? profesionales, Tareas sin respuestas incorrectas, Tareas de Desempeño alumno, Rúbricas ???? Evalúan, evaluación ???? mismo alumno, Evalúan los procesos, Evalúan los productos, Rúbricas responde Características experto, matrices de valoración ???? Criterios o indicadores calidad, Tareas con Juicio valor, docente en enseñanza