WARNING:
JavaScript is turned OFF. None of the links on this concept map will
work until it is reactivated.
If you need help turning JavaScript On, click here.
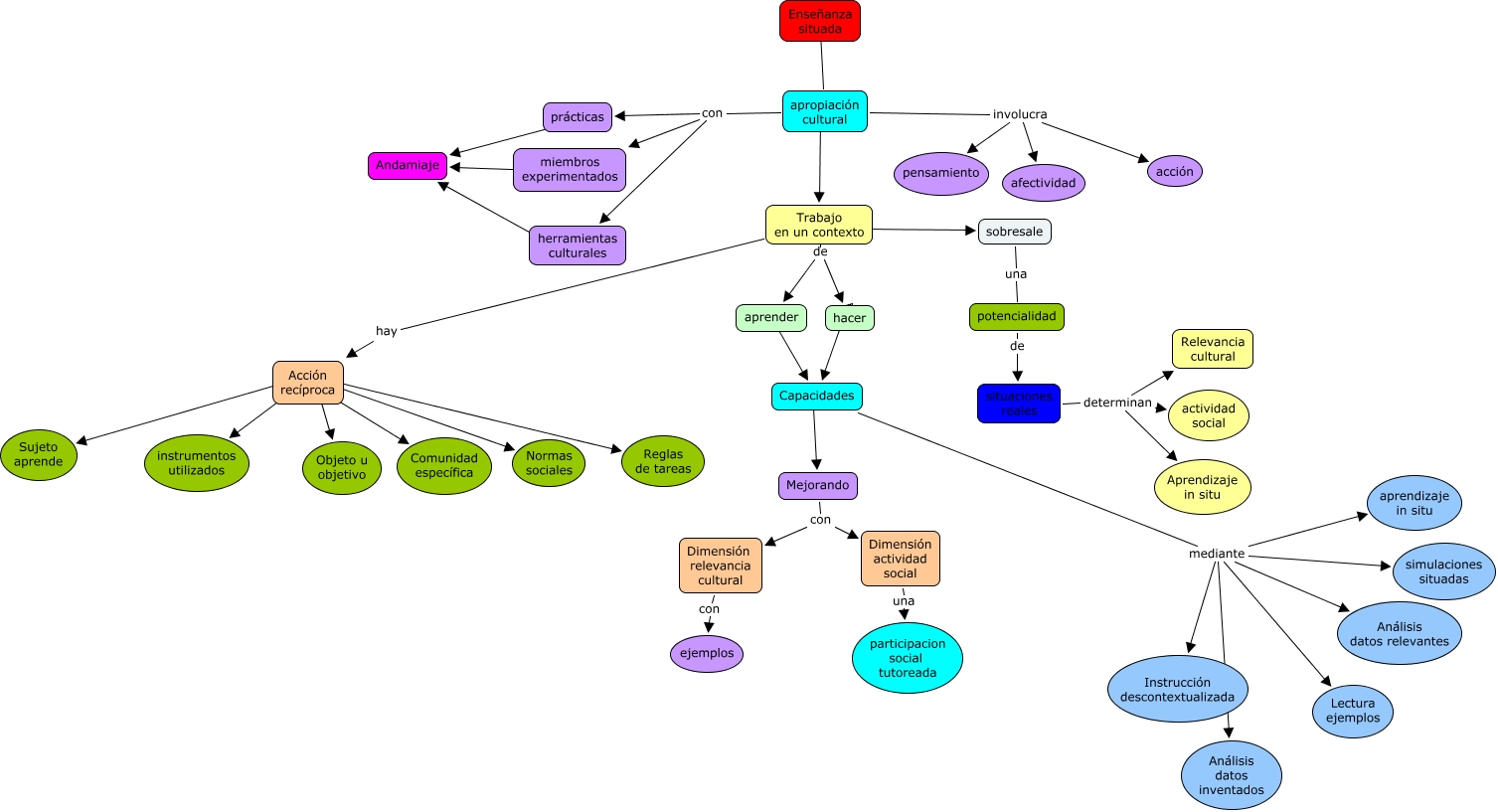
Este Cmap, tiene información relacionada con: Enseñanza situada, apropiación cultural con herramientas culturales, Capacidades mediante Lectura ejemplos, apropiación cultural involucra pensamiento, Acción recíproca ???? Normas sociales, Trabajo en un contexto de hacer, Acción recíproca ???? instrumentos utilizados, prácticas ???? Andamiaje, apropiación cultural con miembros experimentados, Acción recíproca ???? Sujeto aprende, hacer ???? Capacidades, Acción recíproca ???? Reglas de tareas, herramientas culturales ???? Andamiaje, apropiación cultural involucra afectividad, situaciones reales determinan Aprendizaje in situ, Capacidades ???? Mejorando, apropiación cultural con prácticas, Capacidades mediante simulaciones situadas, sobresale una potencialidad, miembros experimentados ???? Andamiaje, situaciones reales determinan actividad social