WARNING:
JavaScript is turned OFF. None of the links on this concept map will
work until it is reactivated.
If you need help turning JavaScript On, click here.
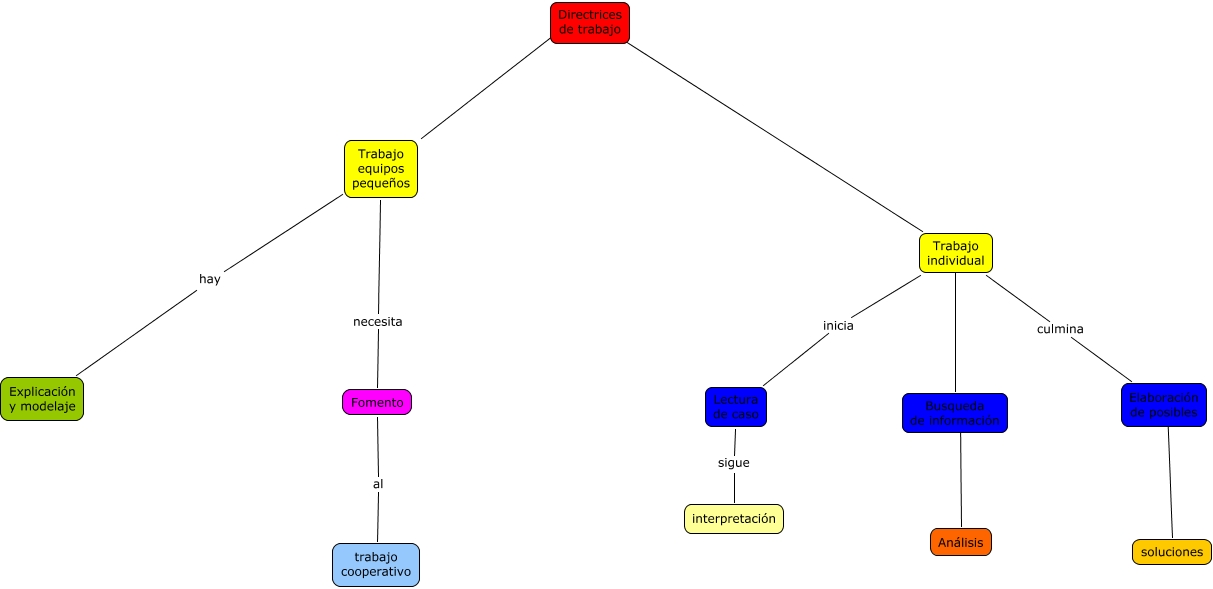
Este Cmap, tiene información relacionada con: Directrices de Trabajo, Lectura de caso sigue interpretación, Trabajo equipos pequeños hay Explicación y modelaje, Trabajo individual culmina Elaboración de posibles, Busqueda de información ???? Análisis, Fomento al trabajo cooperativo, Trabajo individual ???? Busqueda de información, Elaboración de posibles ???? soluciones, Trabajo equipos pequeños necesita Fomento, Directrices de trabajo ???? Trabajo individual, Directrices de trabajo ???? Trabajo equipos pequeños, Trabajo individual inicia Lectura de caso