WARNING:
JavaScript is turned OFF. None of the links on this concept map will
work until it is reactivated.
If you need help turning JavaScript On, click here.
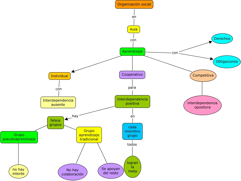
Este Cmap, tiene información relacionada con: Organización social en el aula, Interdependencia positiva en cada miembro grupo, falsos grupos ???? Grupo pseudoaprendizaje, Aula con Aprendizaje, Organización social en Aula, Cooperativo para Interdependencia positiva, Aprendizaje ???? Competitiva, Competitiva ???? interdependencia opositora, Aprendizaje ???? Cooperativo, Grupo pseudoaprendizaje ???? no hay interés, falsos grupos ???? Grupo aprendizaje tradicional, Grupo aprendizaje tradicional ???? No hay colaboración, Aprendizaje con Derechos, Grupo aprendizaje tradicional ???? Se apoyan del resto, Aprendizaje con Obligaciones, Individual con Interdependencia ausente, Interdependencia positiva hay falsos grupos, Aprendizaje ???? Individual, cada miembro grupo todos logran la meta