WARNING:
JavaScript is turned OFF. None of the links on this concept map will
work until it is reactivated.
If you need help turning JavaScript On, click here.
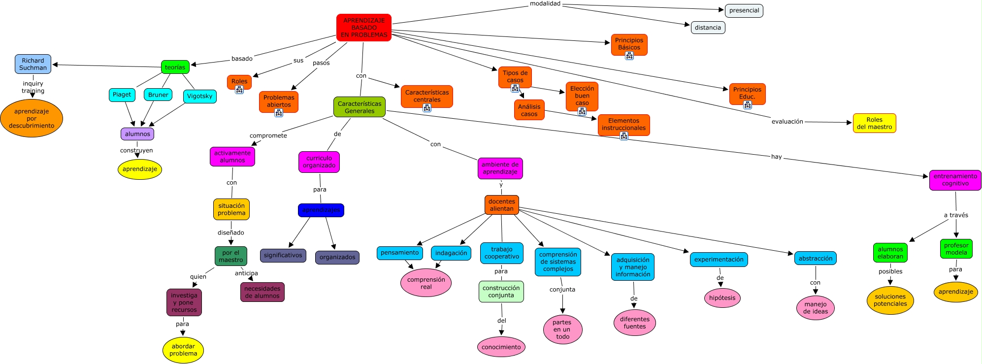
Este Cmap, tiene información relacionada con: Aprendizaje Basado en Problemas, APRENDIZAJE BASADO EN PROBLEMAS ???? Tipos de casos, APRENDIZAJE BASADO EN PROBLEMAS ???? Principios Educ., docentes alientan ???? trabajo cooperativo, APRENDIZAJE BASADO EN PROBLEMAS con Características centrales, APRENDIZAJE BASADO EN PROBLEMAS modalidad distancia, por el maestro anticipa necesidades de alumnos, trabajo cooperativo para construcción conjunta, construcción conjunta del conocimiento, aprendizajes ???? organizados, ambiente de aprendizaje y docentes alientan, Características Generales compromete activamente alumnos, Tipos de casos ???? Elección buen caso, Análisis casos ???? Elementos instruccionales, docentes alientan ???? comprensión de sistemas complejos, APRENDIZAJE BASADO EN PROBLEMAS evaluación Roles del maestro, pensamiento ???? comprensión real, alumnos elaboran posibles soluciones potenciales, teorías ???? Richard Suchman, situación problema diseñado por el maestro, APRENDIZAJE BASADO EN PROBLEMAS basado teorías