WARNING:
JavaScript is turned OFF. None of the links on this concept map will
work until it is reactivated.
If you need help turning JavaScript On, click here.
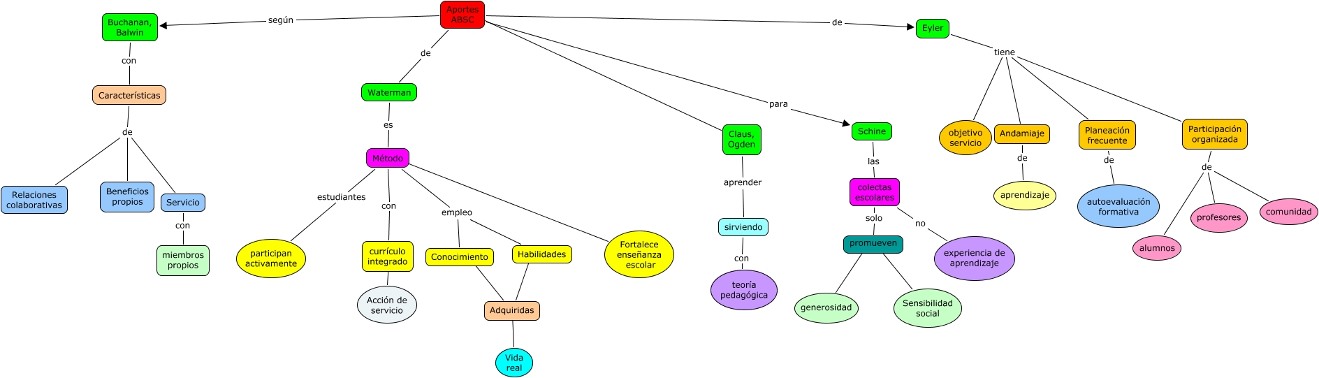
Este Cmap, tiene información relacionada con: Aportes ABSC, Características de Relaciones colaborativas, Buchanan, Balwin con Características, Eyler tiene Participación organizada, currículo integrado ???? Acción de servicio, Aportes ABSC para Schine, Adquiridas ???? Vida real, Aportes ABSC según Buchanan, Balwin, Eyler tiene objetivo servicio, Método ???? Fortalece enseñanza escolar, Aportes ABSC ???? Claus, Ogden, promueven ???? generosidad, Waterman es Método, Método empleo Conocimiento, Eyler tiene Planeación frecuente, Conocimiento ???? Adquiridas, Habilidades ???? Adquiridas, Participación organizada de profesores, Aportes ABSC de Eyler, Schine las colectas escolares, Andamiaje de aprendizaje