WARNING:
JavaScript is turned OFF. None of the links on this concept map will
work until it is reactivated.
If you need help turning JavaScript On, click here.
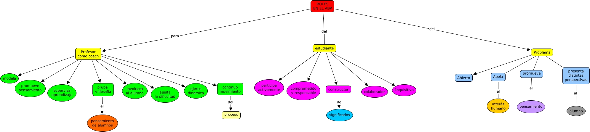
Este Cmap, tiene información relacionada con: Roles en el ABP, Profesor como coach ???? contínuo movimiento, Profesor como coach ???? pruba y desafia, Apela el interés humano, Profesor como coach ???? supervisa aprendizaje, Profesor como coach ???? modela, estudiante ???? participa activamente, presenta distintas perspectivas al alumno, ROLES EN EL ABP para Profesor como coach, constructor de significados, Profesor como coach ???? involucra al alumno, pruba y desafia el pensamiento de alumnos, estudiante ???? comprometido y responsable, Profesor como coach ???? promueve pensamiento, estudiante ???? constructor, Problema ???? promueve, Problema ???? Abierto, contínuo movimiento del proceso, Problema ???? presenta distintas perspectivas, Problema ???? Apela, ROLES EN EL ABP del Problema