WARNING:
JavaScript is turned OFF. None of the links on this concept map will
work until it is reactivated.
If you need help turning JavaScript On, click here.
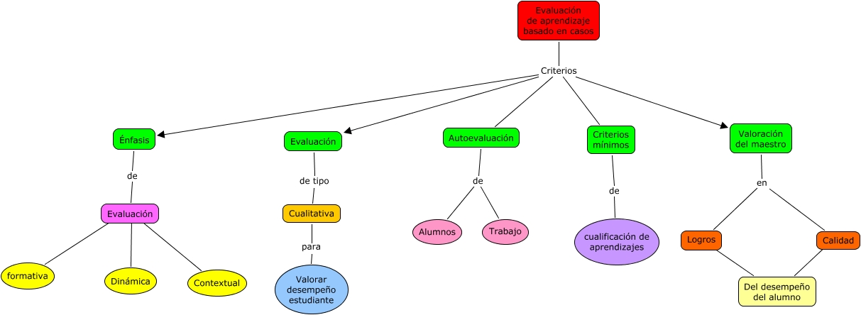
Este Cmap, tiene información relacionada con: Evaluación aprendizaje basado en casos, Evaluación de aprendizaje basado en casos Criterios Énfasis, Logros ???? Del desempeño del alumno, Evaluación de aprendizaje basado en casos Criterios Criterios mínimos, Evaluación de aprendizaje basado en casos Criterios Evaluación, Valoración del maestro en Calidad, Énfasis de Evaluación, Valoración del maestro en Logros, Criterios mínimos de cualificación de aprendizajes, Evaluación de aprendizaje basado en casos Criterios Valoración del maestro, Evaluación de aprendizaje basado en casos Criterios Autoevaluación, Evaluación ???? Contextual, Evaluación Dinámica, Evaluación ???? formativa, Calidad ???? Del desempeño del alumno, Autoevaluación de Trabajo, Evaluación de tipo Cualitativa, Cualitativa para Valorar desempeño estudiante, Autoevaluación de Alumnos