WARNING:
JavaScript is turned OFF. None of the links on this concept map will
work until it is reactivated.
If you need help turning JavaScript On, click here.
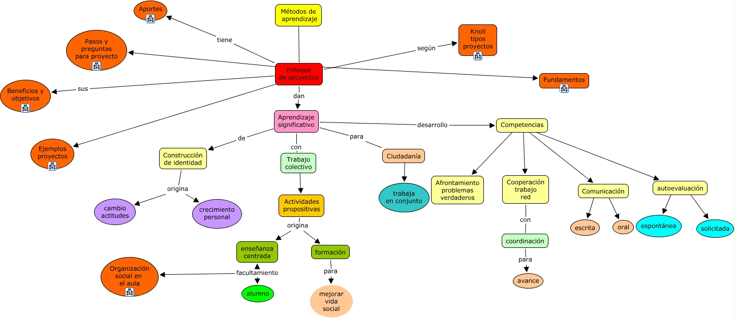
Este Cmap, tiene información relacionada con: 2 Enfoque de proyectos, Comunicación ???? oral, Actividades propositivas origina formación, Comunicación ???? escrita, Aprendizaje significativo desarrollo Competencias, autoevaluación ???? solicitada, Actividades propositivas origina enseñanza centrada, Competencias ???? Cooperación trabajo red, Competencias ???? Comunicación, Enfoque de proyectos ???? Fundamentos, Construcción de identidad origina cambio actitudes, autoevaluación ???? espontánea, Trabajo colectivo ???? Actividades propositivas, Aprendizaje significativo para Ciudadanía, Enfoque de proyectos dan Aprendizaje significativo, Ciudadanía ???? trabaja en conjunto, Enfoque de proyectos sus Beneficios y objetivos, Enfoque de proyectos tiene Aportes, Competencias ???? autoevaluación, Enfoque de proyectos ???? Ejemplos proyectos, Enfoque de proyectos ???? Pasos y preguntas para proyecto