WARNING:
JavaScript is turned OFF. None of the links on this concept map will
work until it is reactivated.
If you need help turning JavaScript On, click here.
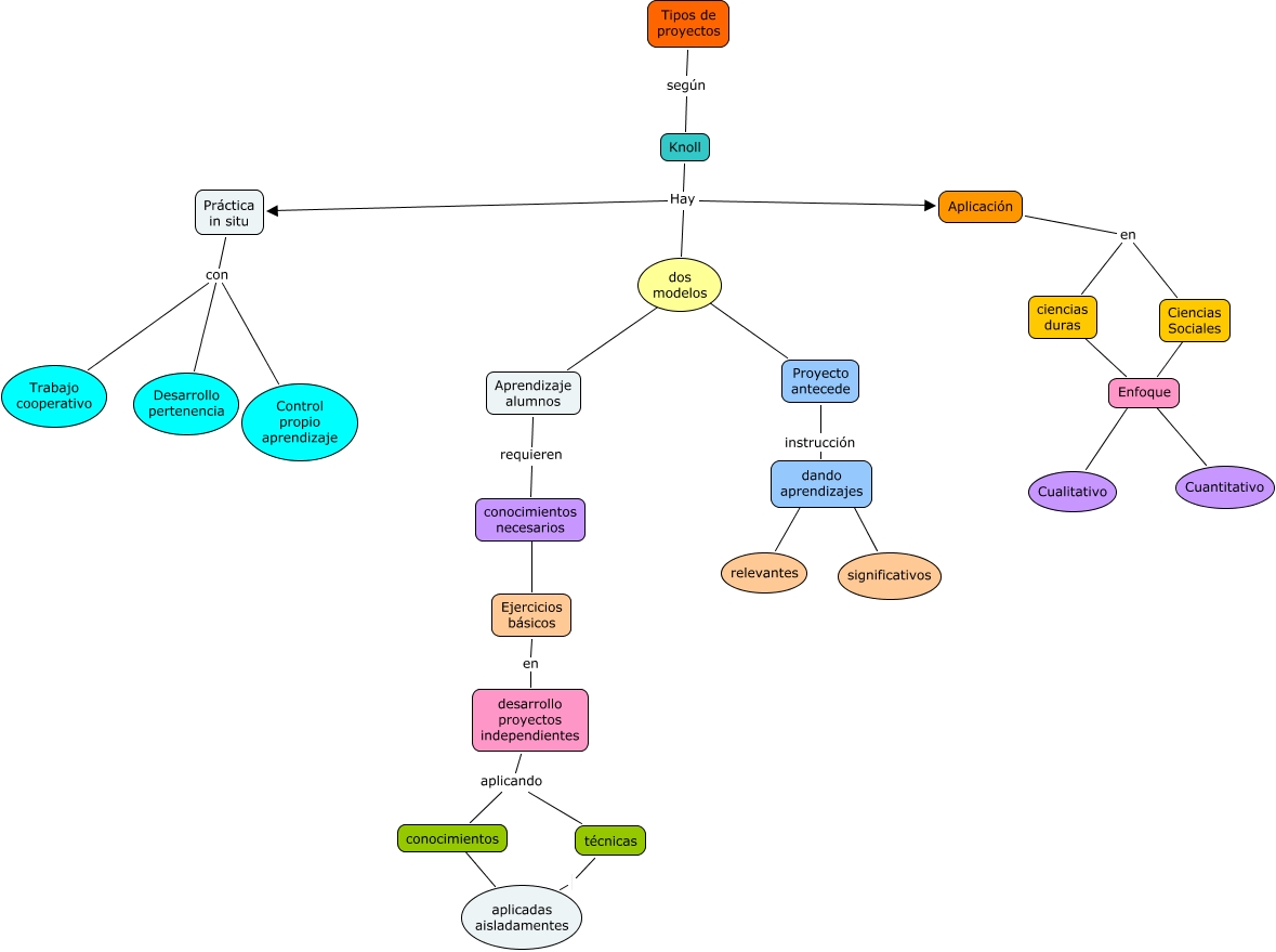
Este Cmap, tiene información relacionada con: Tipos de proyectos, Aprendizaje alumnos requieren conocimientos necesarios, conocimientos ???? aplicadas aisladamentes, Knoll Hay dos modelos, Aplicación en ciencias duras, Ejercicios básicos en desarrollo proyectos independientes, Ciencias Sociales ???? Enfoque, Aplicación en Ciencias Sociales, Knoll Hay Aplicación, dos modelos ???? Proyecto antecede, dando aprendizajes ???? relevantes, Práctica in situ con Control propio aprendizaje, Enfoque ???? Cuantitativo, dos modelos ???? Aprendizaje alumnos, técnicas aplicadas aisladamentes, dando aprendizajes ???? significativos, Práctica in situ con Desarrollo pertenencia, Tipos de proyectos según Knoll, Práctica in situ con Trabajo cooperativo, ciencias duras ???? Enfoque, Knoll Hay Práctica in situ