WARNING:
JavaScript is turned OFF. None of the links on this concept map will
work until it is reactivated.
If you need help turning JavaScript On, click here.
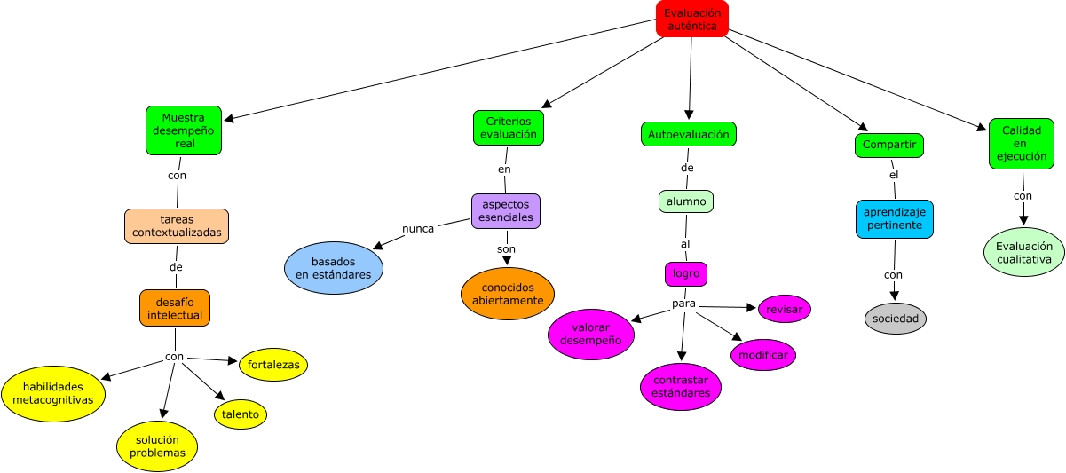
Este Cmap, tiene información relacionada con: Evaluación auténtica, Calidad en ejecución con Evaluación cualitativa, Evaluación auténtica ???? Muestra desempeño real, logro para modificar, Muestra desempeño real con tareas contextualizadas, desafío intelectual con habilidades metacognitivas, aspectos esenciales son conocidos abiertamente, logro para contrastar estándares, alumno al logro, Evaluación auténtica ???? Calidad en ejecución, Compartir el aprendizaje pertinente, Autoevaluación de alumno, tareas contextualizadas de desafío intelectual, aspectos esenciales nunca basados en estándares, desafío intelectual con fortalezas, Evaluación auténtica ???? Autoevaluación, desafío intelectual con solución problemas, Evaluación auténtica ???? Criterios evaluación, desafío intelectual con talento, Evaluación auténtica ???? Compartir, logro para revisar