WARNING:
JavaScript is turned OFF. None of the links on this concept map will
work until it is reactivated.
If you need help turning JavaScript On, click here.
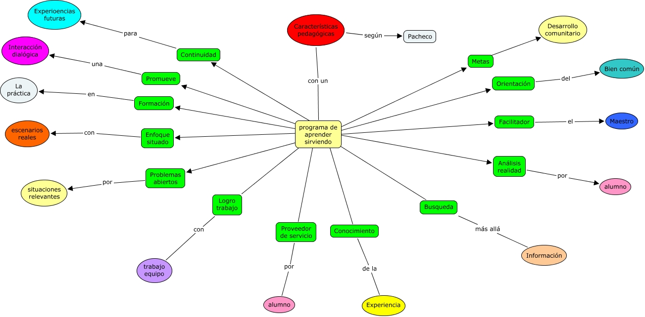
Este Cmap, tiene información relacionada con: Características pedagógicas, programa de aprender sirviendo ???? Logro trabajo, programa de aprender sirviendo ???? Problemas abiertos, programa de aprender sirviendo ???? Análisis realidad, programa de aprender sirviendo ???? Formación, programa de aprender sirviendo ???? Facilitador, Enfoque situado con escenarios reales, programa de aprender sirviendo Promueve, Promueve una Interacción dialógica, Conocimiento de la Experiencia, Continuidad para Experioencias futuras, programa de aprender sirviendo ???? Enfoque situado, Características pedagógicas con un programa de aprender sirviendo, Facilitador el Maestro, Características pedagógicas según Pacheco, Orientación del Bien común, Problemas abiertos por situaciones relevantes, Proveedor de servicio por alumno, programa de aprender sirviendo ???? Proveedor de servicio, programa de aprender sirviendo ???? Continuidad, Busqueda más allá Información