WARNING:
JavaScript is turned OFF. None of the links on this concept map will
work until it is reactivated.
If you need help turning JavaScript On, click here.
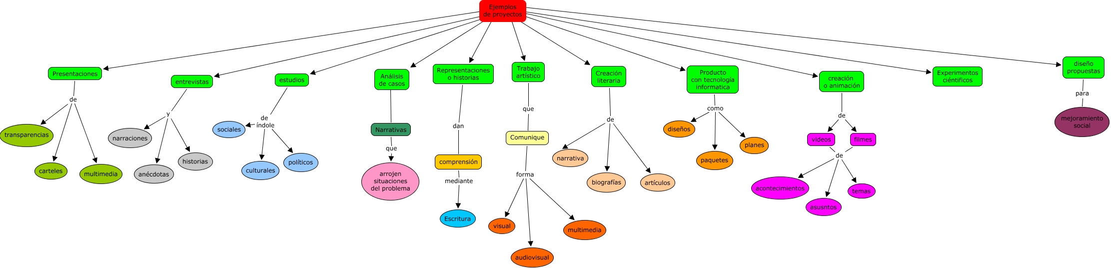
Este Cmap, tiene información relacionada con: Ejemplos de proyectos, Ejemplos de proyectos ???? Creación literaria, filmes de temas, estudios de índole culturales, comprensión mediante Escritura, Comunique forma multimedia, videos de acontecimientos, Ejemplos de proyectos Representaciones o historias, filmes de acontecimientos, Creación literaria de biografías, creación o animación de videos, Ejemplos de proyectos ???? Trabajo artístico, creación o animación de filmes, videos de temas, diseño propuestas para mejoramiento social, estudios de índole políticos, Ejemplos de proyectos ???? Análisis de casos, Producto con tecnología informatica como planes, Trabajo artístico que Comunique, Ejemplos de proyectos ???? estudios, Representaciones o historias dan comprensión