WARNING:
JavaScript is turned OFF. None of the links on this concept map will
work until it is reactivated.
If you need help turning JavaScript On, click here.
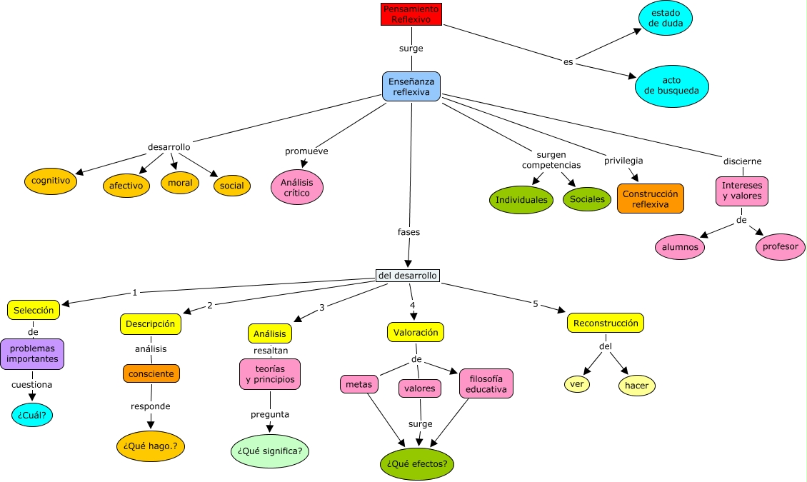
Este Cmap, tiene información relacionada con: Pensamiento Reflexivo, Enseñanza reflexiva promueve Análisis crítico, del desarrollo 1 Selección, Enseñanza reflexiva desarrollo cognitivo, consciente responde ¿Qué hago.?, Pensamiento Reflexivo es acto de busqueda, Enseñanza reflexiva surgen competencias Individuales, Enseñanza reflexiva desarrollo moral, Enseñanza reflexiva fases del desarrollo, del desarrollo 5 Reconstrucción, Pensamiento Reflexivo surge Enseñanza reflexiva, Valoración de filosofía educativa, Enseñanza reflexiva privilegia Construcción reflexiva, Reconstrucción del hacer, Descripción análisis consciente, Enseñanza reflexiva surgen competencias Sociales, Valoración de metas, Análisis resaltan teorías y principios, Enseñanza reflexiva desarrollo social, metas ???? ¿Qué efectos?, Enseñanza reflexiva desarrollo afectivo