WARNING:
JavaScript is turned OFF. None of the links on this concept map will
work until it is reactivated.
If you need help turning JavaScript On, click here.
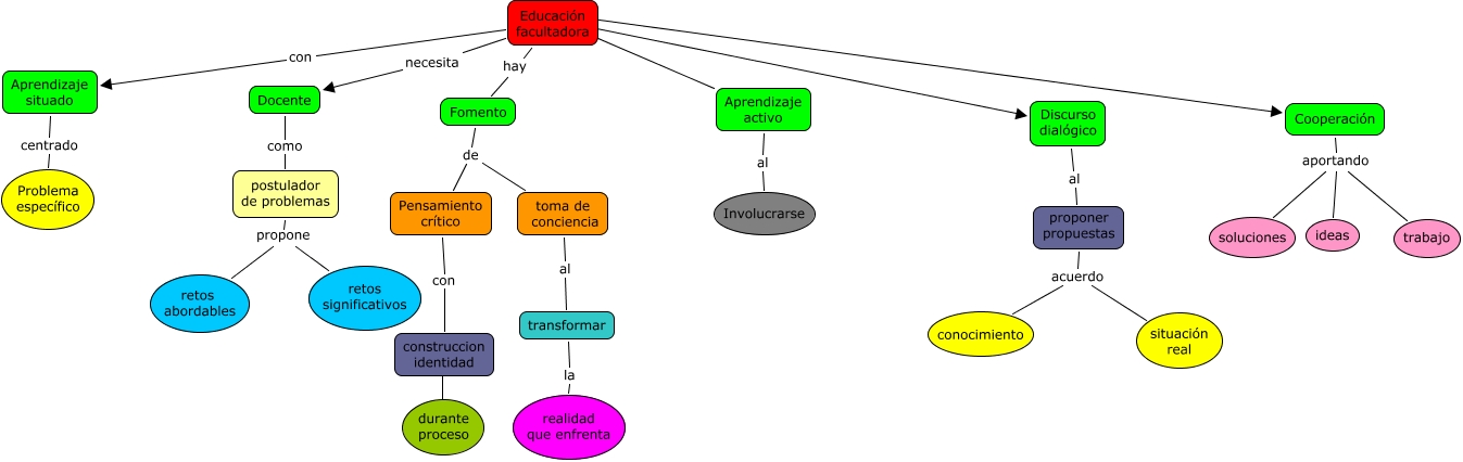
Este Cmap, tiene información relacionada con: Educación facultadora, postulador de problemas propone retos abordables, Discurso dialógico al proponer propuestas, Cooperación aportando trabajo, postulador de problemas propone retos significativos, Pensamiento crítico con construccion identidad, construccion identidad ???? durante proceso, Educación facultadora necesita Docente, Educación facultadora ???? Cooperación, Educación facultadora ???? Discurso dialógico, transformar la realidad que enfrenta, toma de conciencia al transformar, Aprendizaje situado centrado Problema específico, Educación facultadora ???? Aprendizaje activo, Cooperación aportando ideas, proponer propuestas acuerdo situación real, Docente como postulador de problemas, Aprendizaje activo al Involucrarse, Cooperación aportando soluciones, Educación facultadora hay Fomento, Fomento de toma de conciencia