WARNING:
JavaScript is turned OFF. None of the links on this concept map will
work until it is reactivated.
If you need help turning JavaScript On, click here.
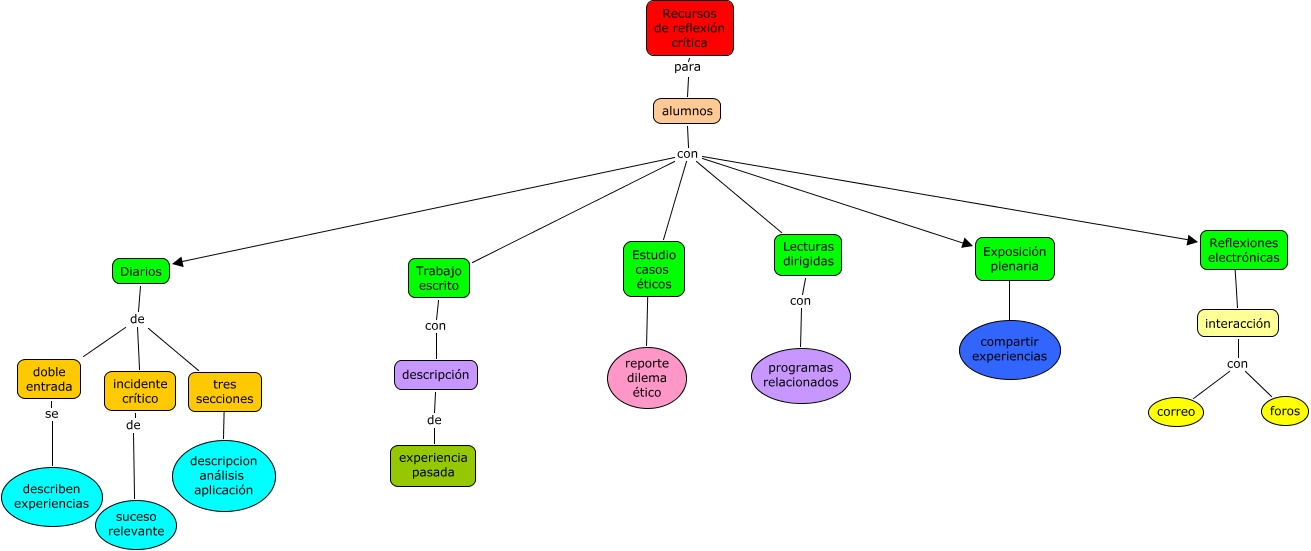
Este Cmap, tiene información relacionada con: Recursos de reflexión crítica, Trabajo escrito con descripción, Lecturas dirigidas con programas relacionados, Diarios de tres secciones, alumnos con Estudio casos éticos, interacción con correo, doble entrada se describen experiencias, Diarios de incidente crítico, Estudio casos éticos ???? reporte dilema ético, Diarios de doble entrada, Reflexiones electrónicas ???? interacción, interacción con foros, alumnos con Trabajo escrito, alumnos con Reflexiones electrónicas, Exposición plenaria ???? compartir experiencias, alumnos con Diarios, alumnos con Exposición plenaria, tres secciones ???? descripcion análisis aplicación, Recursos de reflexión crítica para alumnos, incidente crítico de suceso relevante, descripción de experiencia pasada