WARNING:
JavaScript is turned OFF. None of the links on this concept map will
work until it is reactivated.
If you need help turning JavaScript On, click here.
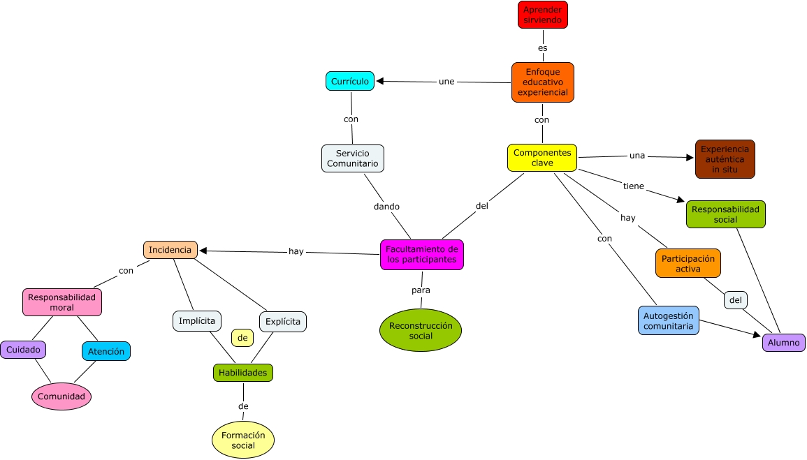
Este Cmap, tiene información relacionada con: Aprender sirviendo, Habilidades de Formación social, Enfoque educativo experiencial con Componentes clave, Participación activa ???? Alumno, Facultamiento de los participantes para Reconstrucción social, Explícita Habilidades, Componentes clave tiene Responsabilidad social, Componentes clave del Facultamiento de los participantes, Autogestión comunitaria ???? Alumno, Atención ???? Comunidad, Incidencia con Responsabilidad moral, Cuidado ???? Comunidad, Servicio Comunitario dando Facultamiento de los participantes, Responsabilidad moral ???? Atención, Facultamiento de los participantes hay Incidencia, Incidencia ???? Implícita, Responsabilidad social ???? Alumno, Componentes clave una Experiencia auténtica in situ, Componentes clave hay Participación activa, Incidencia ???? Explícita, Currículo con Servicio Comunitario