WARNING:
JavaScript is turned OFF. None of the links on this concept map will
work until it is reactivated.
If you need help turning JavaScript On, click here.
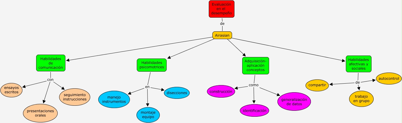
Este Cmap, tiene información relacionada con: Evaluación de desempeño, Airasian ???? Habilidades de comunicación, Airasian ???? Adquisición- aplicación conceptos, Habilidades de comunicación con ensayos escritos, Airasian ???? Habilidades afectivas y sociales, Airasian ???? Habilidades psicomotrices, Habilidades de comunicación con presentaciones orales, Adquisición- aplicación conceptos como generalización de datos, Habilidades afectivas y sociales de autocontrol, Habilidades psicomotrices en montaje equipo, Habilidades psicomotrices en manejo instrumentos, Habilidades psicomotrices en disecciones, Habilidades de comunicación con seguimiento instrucciones, Evaluación en el desempeño de Airasian, Adquisición- aplicación conceptos como construcción, Habilidades afectivas y sociales de trabajo en grupo, Adquisición- aplicación conceptos como identificación, Habilidades afectivas y sociales de compartir