WARNING:
JavaScript is turned OFF. None of the links on this concept map will
work until it is reactivated.
If you need help turning JavaScript On, click here.
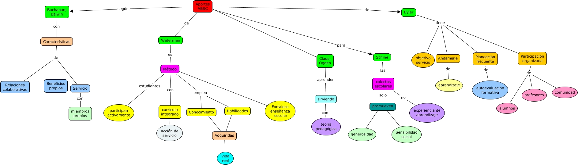
Este Cmap, tiene información relacionada con: Aportes ABSC, Buchanan, Balwin con Características, Características de Relaciones colaborativas, Eyler tiene Participación organizada, Adquiridas ???? Vida real, Aportes ABSC para Schine, currículo integrado ???? Acción de servicio, Eyler tiene objetivo servicio, Aportes ABSC según Buchanan, Balwin, promueven ???? generosidad, Aportes ABSC ???? Claus, Ogden, Método ???? Fortalece enseñanza escolar, Waterman es Método, Método empleo Conocimiento, Eyler tiene Planeación frecuente, Conocimiento ???? Adquiridas, Habilidades ???? Adquiridas, Participación organizada de profesores, Schine las colectas escolares, Aportes ABSC de Eyler, Andamiaje de aprendizaje