WARNING:
JavaScript is turned OFF. None of the links on this concept map will
work until it is reactivated.
If you need help turning JavaScript On, click here.
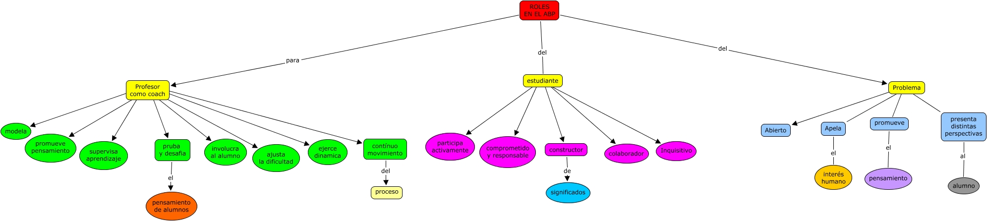
Este Cmap, tiene información relacionada con: Roles en el ABP, Apela el interés humano, Profesor como coach ???? pruba y desafia, Profesor como coach ???? contínuo movimiento, Profesor como coach ???? supervisa aprendizaje, estudiante ???? participa activamente, Profesor como coach ???? modela, constructor de significados, ROLES EN EL ABP para Profesor como coach, presenta distintas perspectivas al alumno, pruba y desafia el pensamiento de alumnos, Profesor como coach ???? involucra al alumno, estudiante ???? comprometido y responsable, Profesor como coach ???? promueve pensamiento, Problema ???? promueve, estudiante ???? constructor, contínuo movimiento del proceso, Problema ???? Abierto, Problema ???? presenta distintas perspectivas, Problema ???? Apela, estudiante ???? colaborador