WARNING:
JavaScript is turned OFF. None of the links on this concept map will
work until it is reactivated.
If you need help turning JavaScript On, click here.
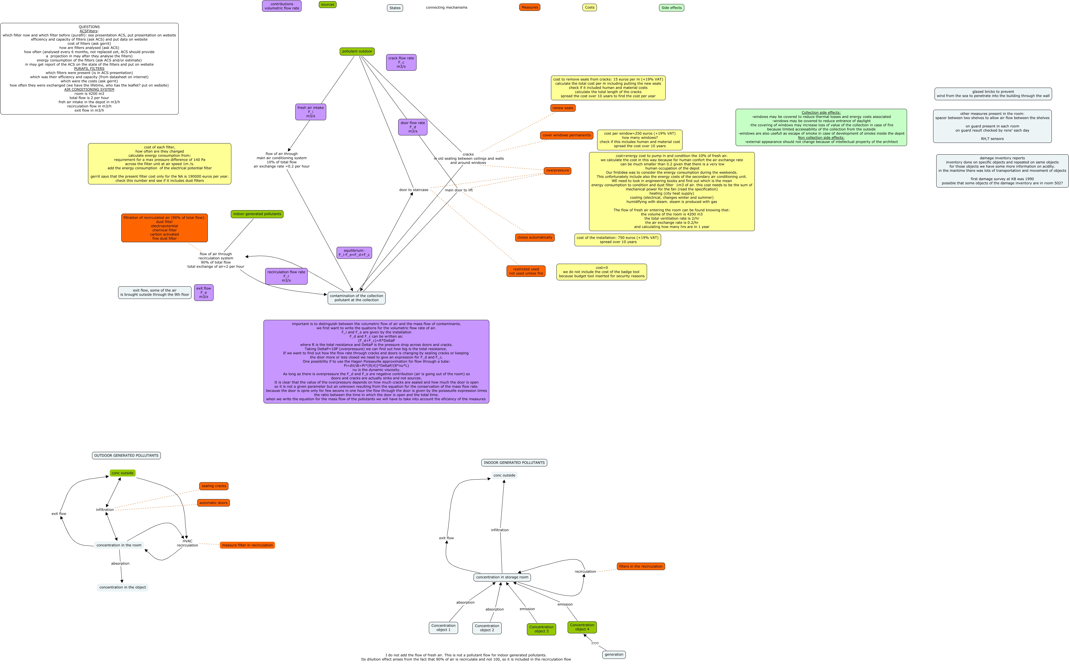
This Concept Map, created with IHMC CmapTools, has information related to: NAroom502_Giovanna_2011_03_31, concentration in the room HVAC recirculation measure filter in recirculation, Concentration object 4 emission concentration in storage room, filtration of recirculated air (90% of total flow): dust filter electropotential chemical filter carbon activated fine dust filter flow of air through recirculation system 90% of total flow total exchange of air=2 per hour contamination of the collection pollutant at the collection, conc outside infiltration concentration in the room, pollutant outdoor flow of air through main air conditioning system 10% of total flow air exchange rate =0.2 per hour contamination of the collection pollutant at the collection, overpressure main door to lift contamination of the collection pollutant at the collection, generation ???? Concentration object 4, overpressure door to staircase contamination of the collection pollutant at the collection, sealing cracks infiltration concentration in the room, indoor generated pollutants flow of air through recirculation system 90% of total flow total exchange of air=2 per hour contamination of the collection pollutant at the collection, filters in the recirculation recirculation concentration in storage room, automatic doors infiltration concentration in the room, concentration in the room exit flow conc outside, cover windows permanently cracks in old sealing between ceilings and walls and around windows contamination of the collection pollutant at the collection, pollutant outdoor door to staircase contamination of the collection pollutant at the collection, conc outside HVAC recirculation measure filter in recirculation, closes automatically main door to lift contamination of the collection pollutant at the collection, pollutant outdoor cracks in old sealing between ceilings and walls and around windows contamination of the collection pollutant at the collection, Concentration object 1 absorption concentration in storage room, restricted used not used unless fire door to staircase contamination of the collection pollutant at the collection