WARNING:
JavaScript is turned OFF. None of the links on this concept map will
work until it is reactivated.
If you need help turning JavaScript On, click here.
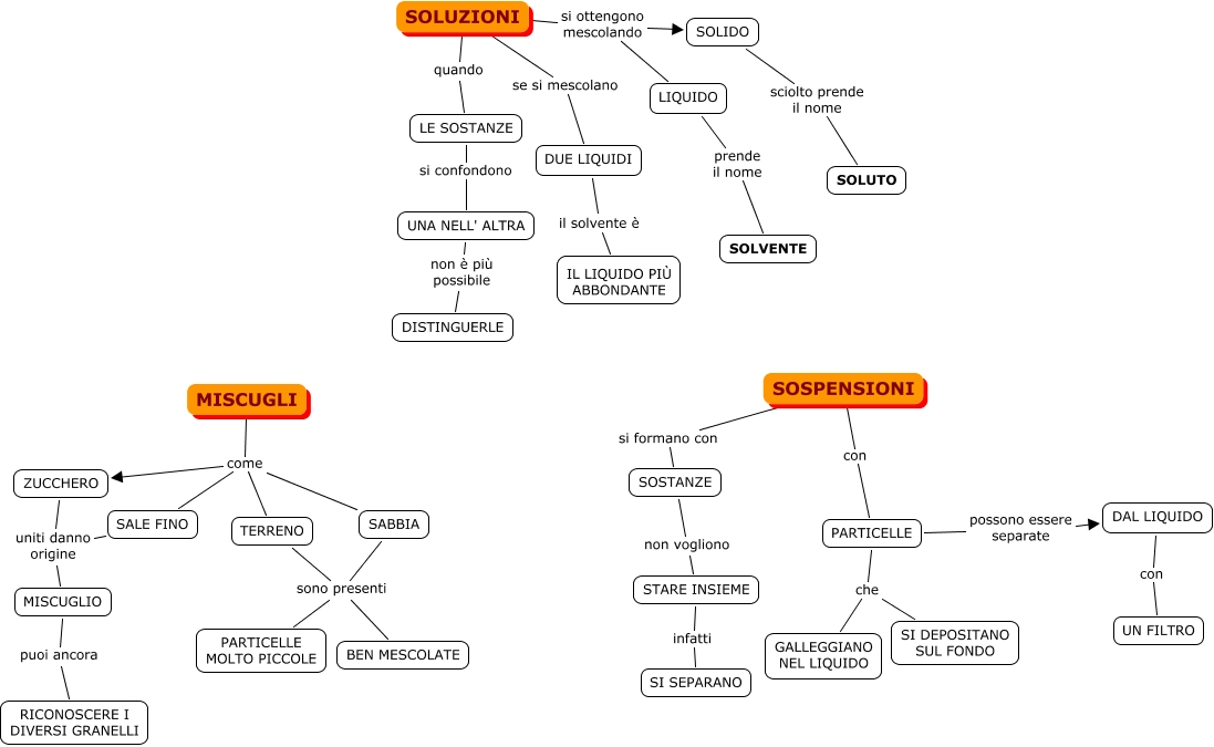
Questa Cmap, creata con IHMC CmapTools, contiene informazioni relative a: Miscugli, sospensioni e soluzioni, SOLUZIONI si ottengono mescolando SOLIDO, LE SOSTANZE si confondono UNA NELL' ALTRA, DUE LIQUIDI il solvente è IL LIQUIDO PIÙ ABBONDANTE, GALLEGGIANO NEL LIQUIDO che SI DEPOSITANO SUL FONDO, LIQUIDO prende il nome SOLVENTE, SOSPENSIONI si formano con SOSTANZE, SABBIA sono presenti PARTICELLE MOLTO PICCOLE, SOLUZIONI se si mescolano DUE LIQUIDI, MISCUGLIO puoi ancora RICONOSCERE I DIVERSI GRANELLI, UNA NELL' ALTRA non è più possibile DISTINGUERLE, SOLUZIONI quando LE SOSTANZE, PARTICELLE possono essere separate DAL LIQUIDO, STARE INSIEME infatti SI SEPARANO, SOLUZIONI si ottengono mescolando LIQUIDO, SOSPENSIONI con PARTICELLE, MISCUGLI come ZUCCHERO, ZUCCHERO uniti danno origine MISCUGLIO, DAL LIQUIDO con UN FILTRO, TERRENO sono presenti BEN MESCOLATE, PARTICELLE che SI DEPOSITANO SUL FONDO