WARNING:
JavaScript is turned OFF. None of the links on this concept map will
work until it is reactivated.
If you need help turning JavaScript On, click here.
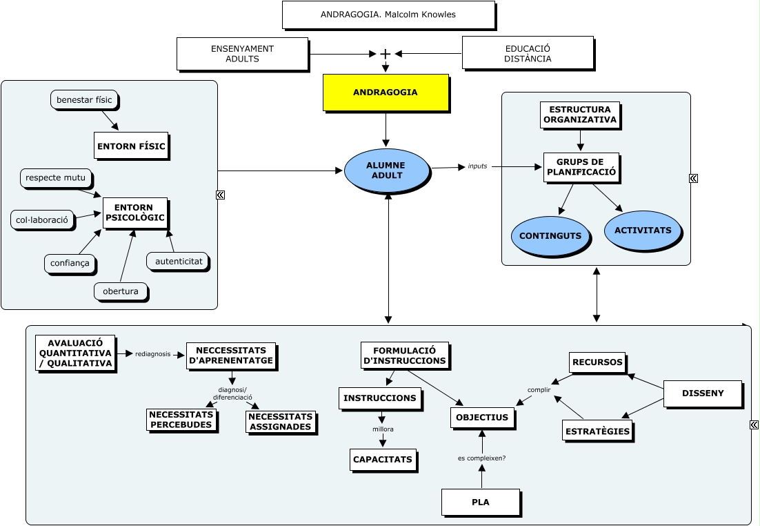
Este Cmap, tiene información relacionada con: PAC2.us de les TIC.andragogia, NECCESSITATS D'APRENENTATGE diagnosi/ diferenciació NECESSITATS ASSIGNADES, col·laboració ENTORN PSICOLÒGIC, ???? ???? ????, AVALUACIÓ QUANTITATIVA / QUALITATIVA rediagnosis NECCESSITATS D'APRENENTATGE, respecte mutu ENTORN PSICOLÒGIC, benestar físic ENTORN FÍSIC, RECURSOS complir OBJECTIUS, FORMULACIÓ D'INSTRUCCIONS OBJECTIUS, ???? ???? ALUMNE ADULT, ANDRAGOGIA ???? ALUMNE ADULT, ENSENYAMENT ADULTS + ANDRAGOGIA, DISSENY ???? ESTRATÈGIES, obertura ENTORN PSICOLÒGIC, PLA es compleixen? OBJECTIUS, GRUPS DE PLANIFICACIÓ ???? CONTINGUTS, ALUMNE ADULT inputs GRUPS DE PLANIFICACIÓ, GRUPS DE PLANIFICACIÓ ???? ACTIVITATS, NECCESSITATS D'APRENENTATGE diagnosi/ diferenciació NECESSITATS PERCEBUDES, EDUCACIÓ DISTÀNCIA + ANDRAGOGIA, ALUMNE ADULT ???? ????