IHMC Public Cmaps

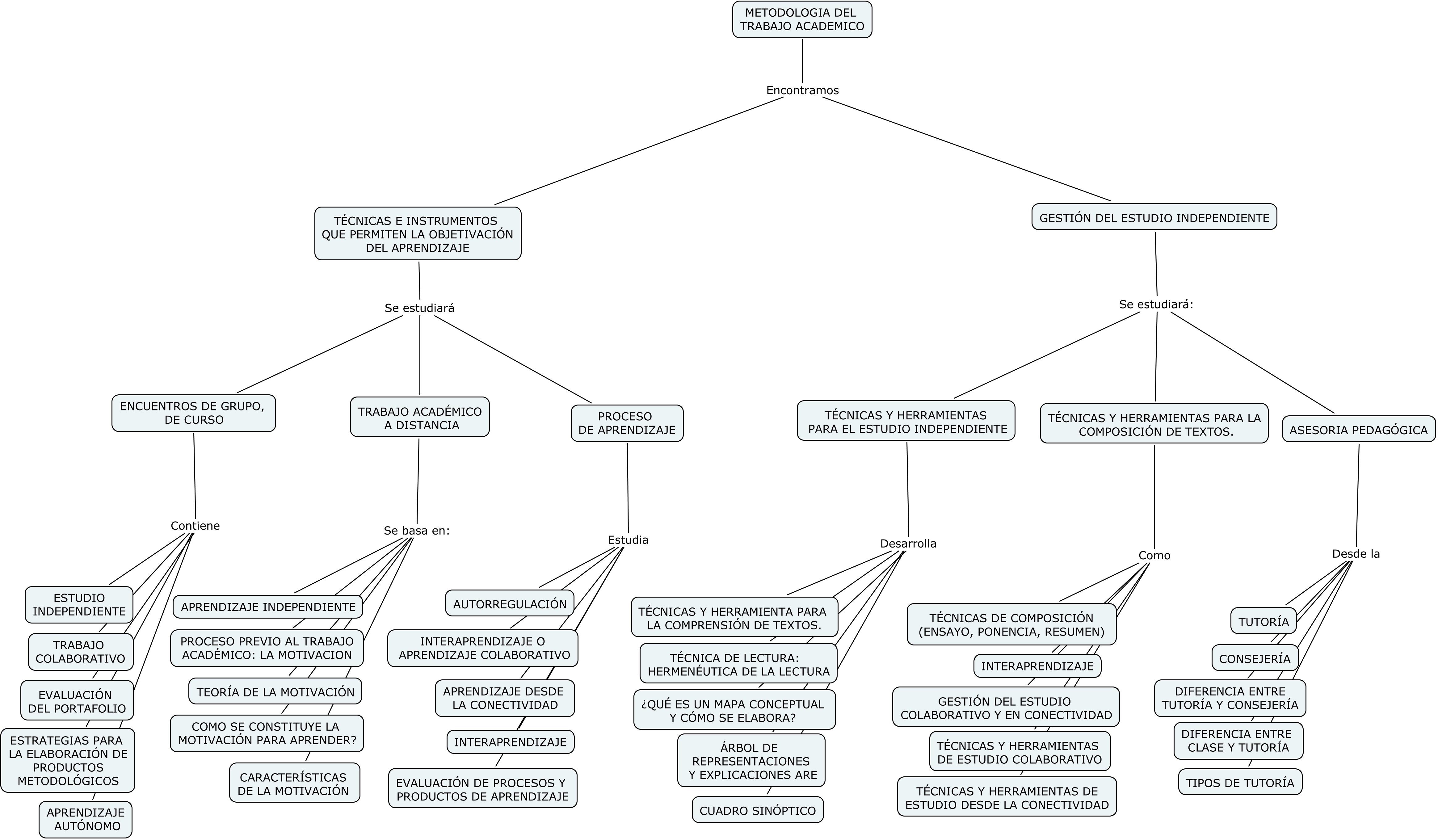
        metodologia del trabajo academico
        Recursos para CMAP METODOLOGIA

            COMPETENCIAS.mp3
            Evaluacion.mp3
            INTRODUCCION.mp3
            JUSTIFICACION.mp3
            MAPITA CONCEP.jpg
            MARCO TEORICO.mp3
            METAS.mp3
            metodologia.mp3
            OBJETIVOS.mp3
            PROPOSITOS.mp3
            UNIDADES.mp3