WARNING:
JavaScript is turned OFF. None of the links on this concept map will
work until it is reactivated.
If you need help turning JavaScript On, click here.
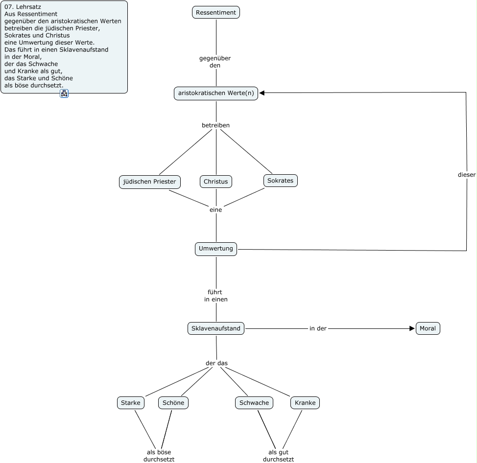
Dieses mit IHMC CmapTools erstellte CMap hat Informationen bezüglich: 07. Lehrsatz, Umwertung führt in einen Sklavenaufstand, Sokrates eine Umwertung, Sklavenaufstand der das Kranke, Kranke als gut durchsetzt Schwache, Sklavenaufstand in der Moral, aristokratischen Werte(n) betreiben jüdischen Priester, Starke als böse durchsetzt Schöne, Sklavenaufstand der das Schwache, Umwertung dieser aristokratischen Werte(n), Sklavenaufstand der das Schöne, Sklavenaufstand der das Starke, Ressentiment gegenüber den aristokratischen Werte(n), jüdischen Priester eine Umwertung, aristokratischen Werte(n) betreiben Christus, Christus eine Umwertung, aristokratischen Werte(n) betreiben Sokrates