WARNING:
JavaScript is turned OFF. None of the links on this concept map will
work until it is reactivated.
If you need help turning JavaScript On, click here.
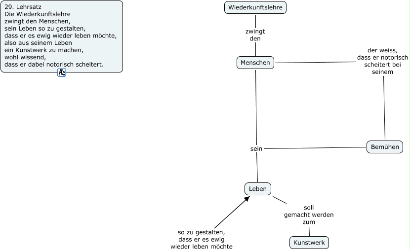
Dieses mit IHMC CmapTools erstellte CMap hat Informationen bezüglich: 29. Lehrsatz, Menschen sein Leben, Bemühen sein Leben, Wiederkunftslehre zwingt den Menschen, Menschen der weiss, dass er notorisch scheitert bei seinem Bemühen, Leben soll gemacht werden zum Kunstwerk