WARNING:
JavaScript is turned OFF. None of the links on this concept map will
work until it is reactivated.
If you need help turning JavaScript On, click here.
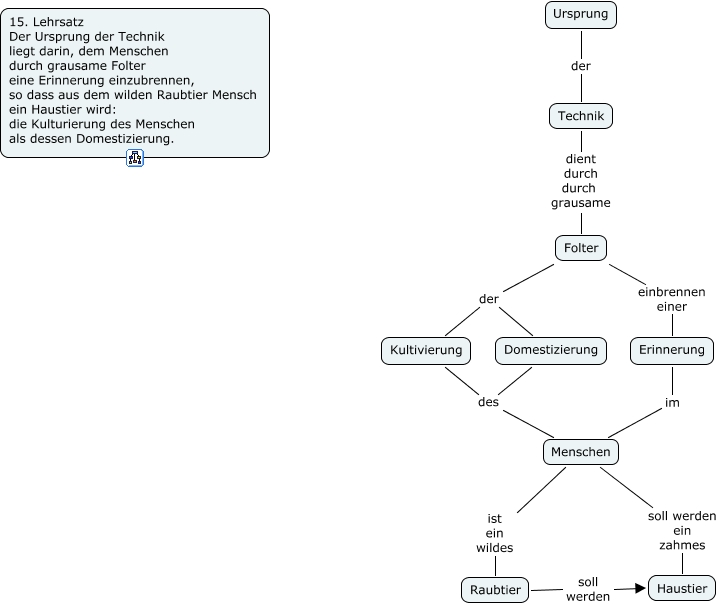
Dieses mit IHMC CmapTools erstellte CMap hat Informationen bezüglich: 15. Lehrsatz, Folter der Domestizierung, Kultivierung des Menschen, Erinnerung im Menschen, Menschen soll werden ein zahmes Haustier, Raubtier soll werden Haustier, Folter der Kultivierung, Ursprung der Technik, Menschen ist ein wildes Raubtier, Technik dient durch durch grausame Folter, Domestizierung des Menschen, Folter einbrennen einer Erinnerung