WARNING:
JavaScript is turned OFF. None of the links on this concept map will
work until it is reactivated.
If you need help turning JavaScript On, click here.
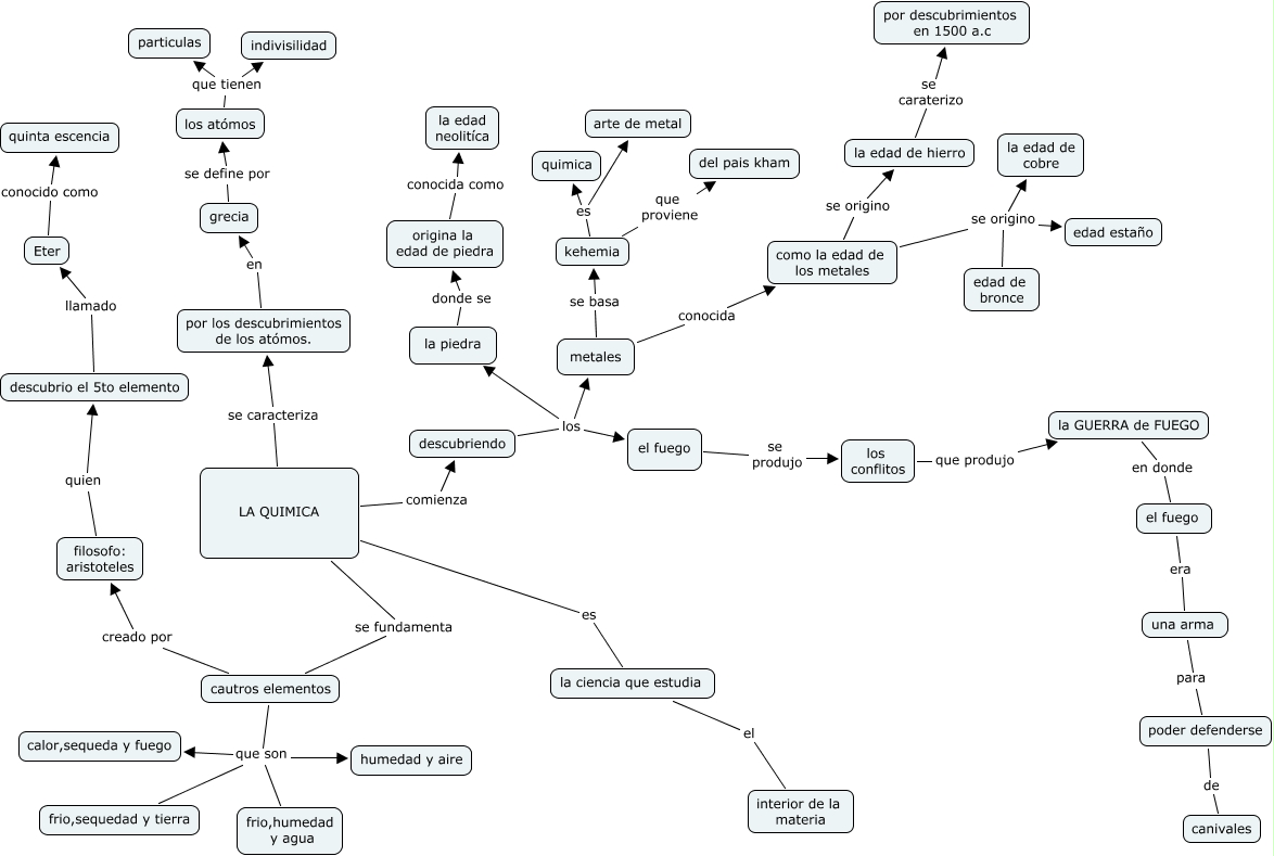
Este Cmap, tiene información relacionada con: trabajo 9-a adriana,luisa,yesika.cmap, la edad de hierro se caraterizo por descubrimientos en 1500 a.c, la GUERRA de FUEGO en donde el fuego, kehemia es quimica, una arma para poder defenderse, descubriendo los metales, metales conocida como la edad de los metales, el fuego era una arma, como la edad de los metales se origino la edad de cobre, por los descubrimientos de los atómos. en grecia, descubriendo los el fuego, metales se basa kehemia, los atómos que tienen particulas, Eter conocido como quinta escencia, LA QUIMICA se caracteriza por los descubrimientos de los atómos., poder defenderse de canivales, descubrio el 5to elemento llamado Eter, kehemia que proviene del pais kham, kehemia es arte de metal, los atómos que tienen indivisilidad, cautros elementos que son calor,sequeda y fuego