WARNING:
JavaScript is turned OFF. None of the links on this concept map will
work until it is reactivated.
If you need help turning JavaScript On, click here.
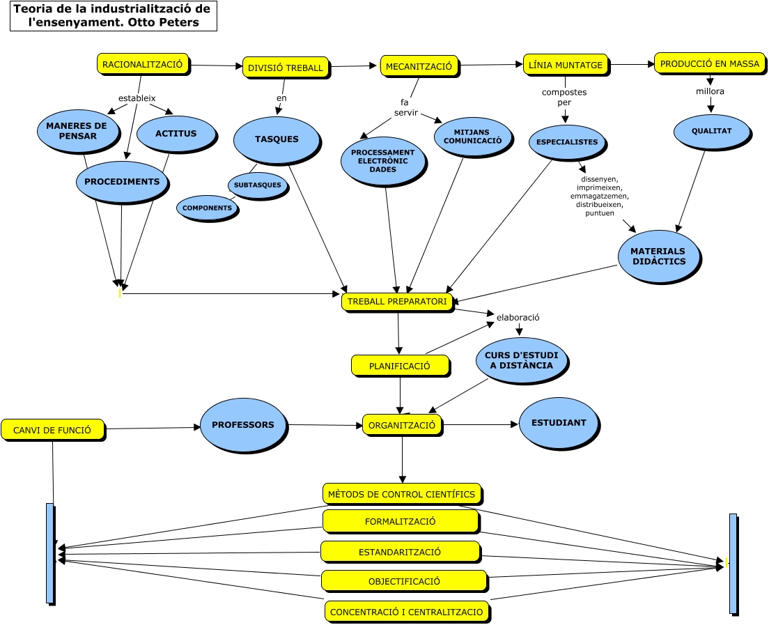
Este Cmap, tiene información relacionada con: PAC2.us de les TIC.otto peters, ESTANDARITZACIÓ, MECANITZACIÓ ???? LÍNIA MUNTATGE, TREBALL PREPARATORI elaboració CURS D'ESTUDI A DISTÀNCIA, ORGANITZACIÓ ???? ESTUDIANT, ORGANITZACIÓ ???? MÈTODS DE CONTROL CIENTÍFICS, RACIONALITZACIÓ estableix MANERES DE PENSAR, PROCESSAMENT ELECTRÒNIC DADES ???? TREBALL PREPARATORI, ACTITUS TREBALL PREPARATORI, QUALITAT ???? MATERIALS DIDÀCTICS, ESPECIALISTES ???? TREBALL PREPARATORI, CANVI DE FUNCIÓ ???? PROFESSORS, PROFESSORS ???? ORGANITZACIÓ, CURS D'ESTUDI A DISTÀNCIA ???? ORGANITZACIÓ, MECANITZACIÓ fa servir PROCESSAMENT ELECTRÒNIC DADES, MANERES DE PENSAR TREBALL PREPARATORI, TREBALL PREPARATORI ???? PLANIFICACIÓ, LÍNIA MUNTATGE compostes per ESPECIALISTES, CANVI DE FUNCIÓ, FORMALITZACIÓ, MECANITZACIÓ fa servir MITJANS COMUNICACIÓ