WARNING:
JavaScript is turned OFF. None of the links on this concept map will
work until it is reactivated.
If you need help turning JavaScript On, click here.
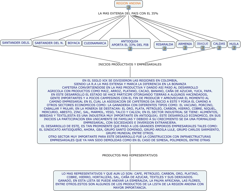
Este Cmap, tiene información relacionada con: Region andina, REGION ANDINA LA MAS EXTENSA DEL PAIS CON EL 35% SANTANDER DELS., REGION ANDINA LA MAS EXTENSA DEL PAIS CON EL 35% RISARALDA, REGION ANDINA LA MAS EXTENSA DEL PAIS CON EL 35% HUILA, HUILA INICIOS PRODUCTIVOS Y EMPRESARIALES EN EL SIGLO XIX SE DIVIDIERON LAS REGIONES EN COLOMBIA, SIENDO LA R.A LA MAS EXTENSA Y MARCA LA DIFERENCIA EN LA BONANZA CAFETERA CONVIRTIENDOSE EN LA MAS PRODUCTIVA Y DANDO ASI PASO AL DESARROLLO AGRICOLA CON PRODUCTOS COMO MAIZ, ARROZ, PLATANO, CACAO, BANANO, CAÑA DE AZUCAR, YUCA, PAPA. EN ESTE DESARROLLO EL ESTADO SE HACE PARTICIPE OTORGANDO TIERRAS A ALGUNOS HACENDADOS, GENTE IMPORTANTES Y A POCOS CAMPESINOS CON EL FIN DE PRODUCIR Y APROVECHAR EL MOMENTO AL CAMINO EMPRESARIAL EN EL CUAL LA ASOSIACION DE CAFETEROS DA INICIO A ESTE Y FORJA EL CAMINO A OTROS SECTORES ECONOMICOS COMO: LA GANADERIA CON DIFERENTES TIPOS COMO: EL VACUNO, PORCINO, CABALLAR Y MULAR; EN LA MINERIA SE DESTACAN: EL ORO, PLATA, PETROLEO, CARBON, HIERRO, COBRE, NIQUEL, MERCURIO, ABESTO, ZINC, SAL, MARMOL, YESO, TALCO Y CALIZA; EN EL SECTOR INDUSTRIAL SE TIENE: ALIMENTOS, BEBIDAS Y TEXTIL(ESTA ES UNA INDUSTRIA MUY IMPORTANTE EN ANTIOQUIA). ESTE DESARROLLO ECONOMICO, EN SUS INICIOS LA PARTICIPACION ERA UNICAMENTE DE FAMILIAS Y DEBIDO A SU CRECIMIENTO SE DA UNA FORMALIDAD EMPRESARIAL, CON SOCIEDADES E INVERSION EXTRANEJERA. EL DESARROLLO DE ESTE, ES TAN PROMINENTE QUE PASO A LOS GRANDES EMPORIOS EMPRESARIALES TALES COMO: EL SINDICATO ANTIOQUEÑO, AHORA, GEA, GRUPO SANTO DOMINGO, GRUPO ARDILA LULE, GRUPO CARLOS SARMIENTO, GRUPO MUNDIAL ENTRE OTROS. OTRO SECTOR MUY IMPORTANTE PARA ESTE DESARROLLO FUE LA CONSTRUCCION CON INFRAECTRUCTURAS EMPRESARIALES QUE YA HAN SIDO DEMOLIDAS COMO EN EL CASO DE SIMESA, POLIMEROS, ENTRE OTRAS, REGION ANDINA LA MAS EXTENSA DEL PAIS CON EL 35% BOYACA, REGION ANDINA LA MAS EXTENSA DEL PAIS CON EL 35% ARMENIA, REGION ANDINA LA MAS EXTENSA DEL PAIS CON EL 35% IBAGUE, SANTANDER DELS. INICIOS PRODUCTIVOS Y EMPRESARIALES EN EL SIGLO XIX SE DIVIDIERON LAS REGIONES EN COLOMBIA, SIENDO LA R.A LA MAS EXTENSA Y MARCA LA DIFERENCIA EN LA BONANZA CAFETERA CONVIRTIENDOSE EN LA MAS PRODUCTIVA Y DANDO ASI PASO AL DESARROLLO AGRICOLA CON PRODUCTOS COMO MAIZ, ARROZ, PLATANO, CACAO, BANANO, CAÑA DE AZUCAR, YUCA, PAPA. EN ESTE DESARROLLO EL ESTADO SE HACE PARTICIPE OTORGANDO TIERRAS A ALGUNOS HACENDADOS, GENTE IMPORTANTES Y A POCOS CAMPESINOS CON EL FIN DE PRODUCIR Y APROVECHAR EL MOMENTO AL CAMINO EMPRESARIAL EN EL CUAL LA ASOSIACION DE CAFETEROS DA INICIO A ESTE Y FORJA EL CAMINO A OTROS SECTORES ECONOMICOS COMO: LA GANADERIA CON DIFERENTES TIPOS COMO: EL VACUNO, PORCINO, CABALLAR Y MULAR; EN LA MINERIA SE DESTACAN: EL ORO, PLATA, PETROLEO, CARBON, HIERRO, COBRE, NIQUEL, MERCURIO, ABESTO, ZINC, SAL, MARMOL, YESO, TALCO Y CALIZA; EN EL SECTOR INDUSTRIAL SE TIENE: ALIMENTOS, BEBIDAS Y TEXTIL(ESTA ES UNA INDUSTRIA MUY IMPORTANTE EN ANTIOQUIA). ESTE DESARROLLO ECONOMICO, EN SUS INICIOS LA PARTICIPACION ERA UNICAMENTE DE FAMILIAS Y DEBIDO A SU CRECIMIENTO SE DA UNA FORMALIDAD EMPRESARIAL, CON SOCIEDADES E INVERSION EXTRANEJERA. EL DESARROLLO DE ESTE, ES TAN PROMINENTE QUE PASO A LOS GRANDES EMPORIOS EMPRESARIALES TALES COMO: EL SINDICATO ANTIOQUEÑO, AHORA, GEA, GRUPO SANTO DOMINGO, GRUPO ARDILA LULE, GRUPO CARLOS SARMIENTO, GRUPO MUNDIAL ENTRE OTROS. OTRO SECTOR MUY IMPORTANTE PARA ESTE DESARROLLO FUE LA CONSTRUCCION CON INFRAECTRUCTURAS EMPRESARIALES QUE YA HAN SIDO DEMOLIDAS COMO EN EL CASO DE SIMESA, POLIMEROS, ENTRE OTRAS, REGION ANDINA LA MAS EXTENSA DEL PAIS CON EL 35% SABTANDER DEL N., REGION ANDINA LA MAS EXTENSA DEL PAIS CON EL 35% CUDINAMARCA, EN EL SIGLO XIX SE DIVIDIERON LAS REGIONES EN COLOMBIA, SIENDO LA R.A LA MAS EXTENSA Y MARCA LA DIFERENCIA EN LA BONANZA CAFETERA CONVIRTIENDOSE EN LA MAS PRODUCTIVA Y DANDO ASI PASO AL DESARROLLO AGRICOLA CON PRODUCTOS COMO MAIZ, ARROZ, PLATANO, CACAO, BANANO, CAÑA DE AZUCAR, YUCA, PAPA. EN ESTE DESARROLLO EL ESTADO SE HACE PARTICIPE OTORGANDO TIERRAS A ALGUNOS HACENDADOS, GENTE IMPORTANTES Y A POCOS CAMPESINOS CON EL FIN DE PRODUCIR Y APROVECHAR EL MOMENTO AL CAMINO EMPRESARIAL EN EL CUAL LA ASOSIACION DE CAFETEROS DA INICIO A ESTE Y FORJA EL CAMINO A OTROS SECTORES ECONOMICOS COMO: LA GANADERIA CON DIFERENTES TIPOS COMO: EL VACUNO, PORCINO, CABALLAR Y MULAR; EN LA MINERIA SE DESTACAN: EL ORO, PLATA, PETROLEO, CARBON, HIERRO, COBRE, NIQUEL, MERCURIO, ABESTO, ZINC, SAL, MARMOL, YESO, TALCO Y CALIZA; EN EL SECTOR INDUSTRIAL SE TIENE: ALIMENTOS, BEBIDAS Y TEXTIL(ESTA ES UNA INDUSTRIA MUY IMPORTANTE EN ANTIOQUIA). ESTE DESARROLLO ECONOMICO, EN SUS INICIOS LA PARTICIPACION ERA UNICAMENTE DE FAMILIAS Y DEBIDO A SU CRECIMIENTO SE DA UNA FORMALIDAD EMPRESARIAL, CON SOCIEDADES E INVERSION EXTRANEJERA. EL DESARROLLO DE ESTE, ES TAN PROMINENTE QUE PASO A LOS GRANDES EMPORIOS EMPRESARIALES TALES COMO: EL SINDICATO ANTIOQUEÑO, AHORA, GEA, GRUPO SANTO DOMINGO, GRUPO ARDILA LULE, GRUPO CARLOS SARMIENTO, GRUPO MUNDIAL ENTRE OTROS. OTRO SECTOR MUY IMPORTANTE PARA ESTE DESARROLLO FUE LA CONSTRUCCION CON INFRAECTRUCTURAS EMPRESARIALES QUE YA HAN SIDO DEMOLIDAS COMO EN EL CASO DE SIMESA, POLIMEROS, ENTRE OTRAS PRODUCTOS MAS REPRESENTATIVOS LO MAS REPRESENTATIVOS Y QUE AUN LO SON: CAFE, PETROLEO, CARBON, ORO, PLATINO, COBRE, HIERRO, HORTALIZAS, SAL, CAÑA DE AZUCAR, TEXTILES Y SUS DERIVADOS. GANADO, EN ESTA LISTA SE PUEDE ANEXAR LA ESMERALDA, LA PALMA AFRICANA, LAS FLORES, ENTRE OTROS.ESTOS SON ALGUNOS DE LOS PRODUCTOS DE LA LISTA DE LA REGION ANDINA CON MAYOR IMPORTANCIA., REGION ANDINA LA MAS EXTENSA DEL PAIS CON EL 35% ANTIOQUIA APORTA EL 33% DEL PIB, REGION ANDINA LA MAS EXTENSA DEL PAIS CON EL 35% CALDAS