WARNING:
JavaScript is turned OFF. None of the links on this concept map will
work until it is reactivated.
If you need help turning JavaScript On, click here.
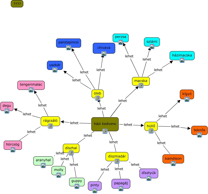
This Concept Map, created with IHMC CmapTools, has information related to: házi kedvencek, díszmadár lehet papagáj, hüllő lehet kaméleon, rágcsáló lehet hörcsög, házi kedvenc lehet macska, öleb lehet uszkár, díszmadár lehet dísztyúk, díszmadár lehet pinty, házi kedvenc lehet öleb, rágcsáló lehet tengerimalac, házi kedvenc lehet rágcsáló, macska lehet perzsa, házi kedvenc lehet díszhal, házi kedvenc lehet díszmadár, öleb lehet chivava, macska lehet házimacska, házi kedvenc lehet hüllő, hüllő lehet kígyó, díszhal lehet aranyhal, díszhal lehet molly, rágcsáló lehet degu