WARNING:
JavaScript is turned OFF. None of the links on this concept map will
work until it is reactivated.
If you need help turning JavaScript On, click here.
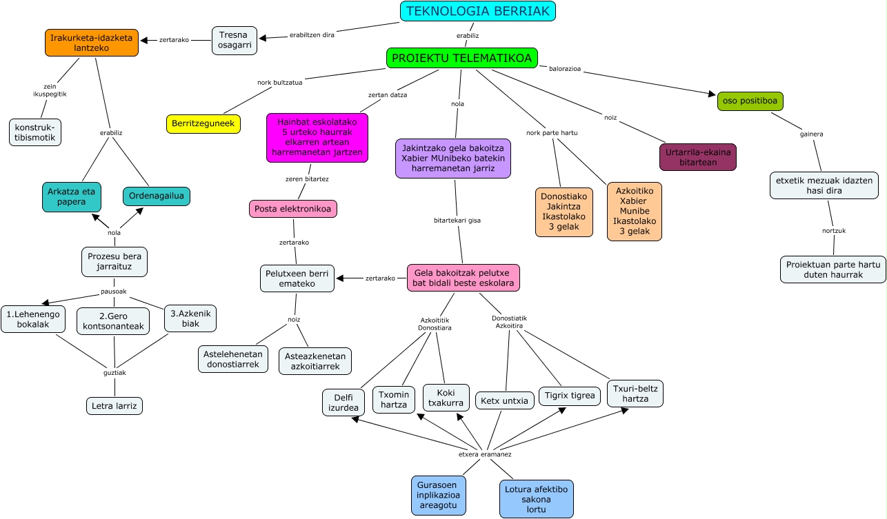
Este Cmap, tiene información relacionada con: MIRIAN URZELAI, Proiektu telematikoa, Ketx untxia etxera eramanez Gurasoen inplikazioa areagotu, Gela bakoitzak pelutxe bat bidali beste eskolara Azkoititik Donostiara Txomin hartza, Pelutxeen berri emateko noiz Asteazkenetan azkoitiarrek, PROIEKTU TELEMATIKOA zertan datza Hainbat eskolatako 5 urteko haurrak elkarren artean harremanetan jartzen, PROIEKTU TELEMATIKOA nork parte hartu Azkoitiko Xabier Munibe Ikastolako 3 gelak, Arkatza eta papera nola Ordenagailua, Gela bakoitzak pelutxe bat bidali beste eskolara Azkoititik Donostiara Delfi izurdea, Gela bakoitzak pelutxe bat bidali beste eskolara Azkoititik Donostiara Koki txakurra, Gela bakoitzak pelutxe bat bidali beste eskolara Donostiatik Azkoitira Ketx untxia, Ketx untxia etxera eramanez Koki txakurra, TEKNOLOGIA BERRIAK erabiliz PROIEKTU TELEMATIKOA, PROIEKTU TELEMATIKOA balorazioa oso positiboa, 1.Lehenengo bokalak guztiak Letra larriz, etxetik mezuak idazten hasi dira nortzuk Proiektuan parte hartu duten haurrak, Jakintzako gela bakoitza Xabier MUnibeko batekin harremanetan jarriz bitartekari gisa Gela bakoitzak pelutxe bat bidali beste eskolara, Prozesu bera jarraituz pausoak 2.Gero kontsonanteak, Prozesu bera jarraituz pausoak 1.Lehenengo bokalak, Ketx untxia etxera eramanez Txuri-beltz hartza, Irakurketa-idazketa lantzeko erabiliz Arkatza eta papera, Gela bakoitzak pelutxe bat bidali beste eskolara Donostiatik Azkoitira Txuri-beltz hartza