WARNING:
JavaScript is turned OFF. None of the links on this concept map will
work until it is reactivated.
If you need help turning JavaScript On, click here.
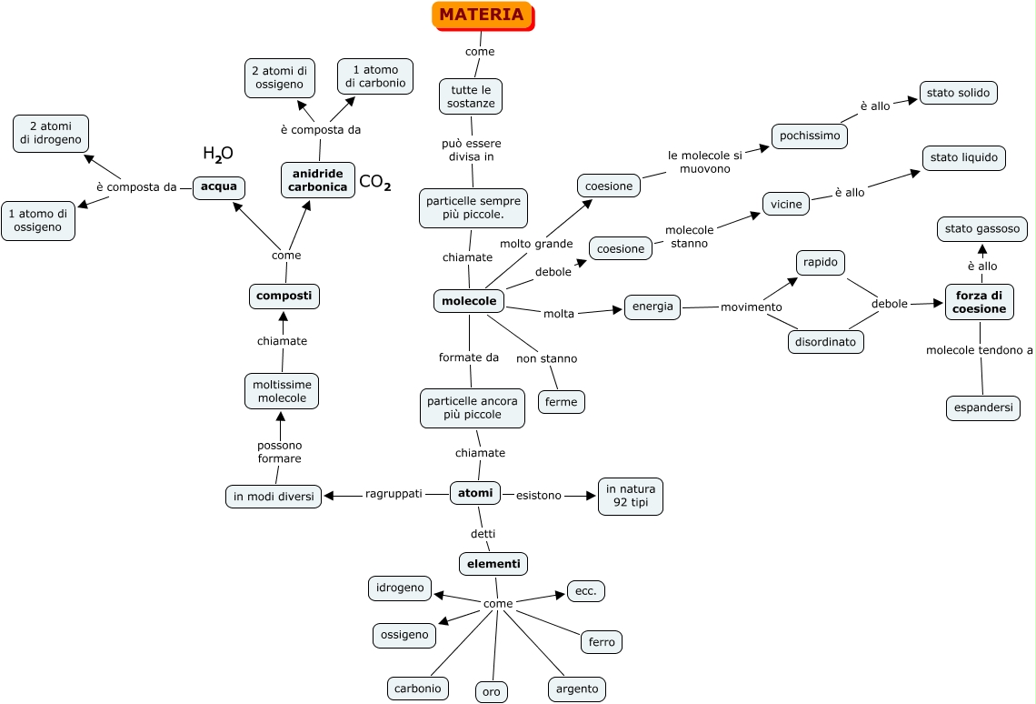
Questa Cmap, creata con IHMC CmapTools, contiene informazioni relative a: MATERIA 2, molecole formate da particelle ancora più piccole, elementi come ecc., MATERIA come tutte le sostanze, atomi detti elementi, coesione molecole stanno vicine, molecole debole coesione, acqua è composta da 2 atomi di idrogeno, in modi diversi possono formare moltissime molecole, energia movimento disordinato, composti come anidride carbonica, elementi come carbonio, elementi come argento, forza di coesione è allo stato gassoso, moltissime molecole chiamate composti, energia movimento rapido, molecole molto grande coesione, molecole molta energia, composti come acqua, forza di coesione molecole tendono a espandersi, elementi come ferro