WARNING:
JavaScript is turned OFF. None of the links on this concept map will
work until it is reactivated.
If you need help turning JavaScript On, click here.
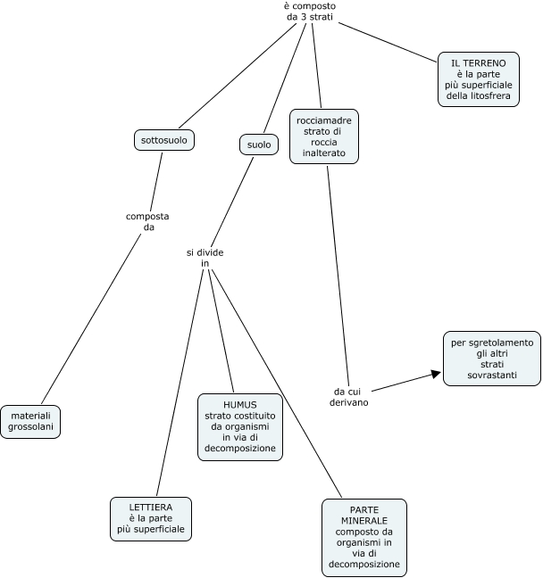
Questa Cmap, creata con IHMC CmapTools, contiene informazioni relative a: il suolo bea ed ery da finire, IL TERRENO è la parte più superficiale della litosfrera è composto da 3 strati sottosuolo, rocciamadre strato di roccia inalterato da cui derivano per sgretolamento gli altri strati sovrastanti, IL TERRENO è la parte più superficiale della litosfrera è composto da 3 strati rocciamadre strato di roccia inalterato, suolo si divide in HUMUS strato costituito da organismi in via di decomposizione, suolo si divide in LETTIERA è la parte più superficiale, suolo si divide in PARTE MINERALE composto da organismi in via di decomposizione, sottosuolo composta da materiali grossolani, IL TERRENO è la parte più superficiale della litosfrera è composto da 3 strati suolo