WARNING:
JavaScript is turned OFF. None of the links on this concept map will
work until it is reactivated.
If you need help turning JavaScript On, click here.
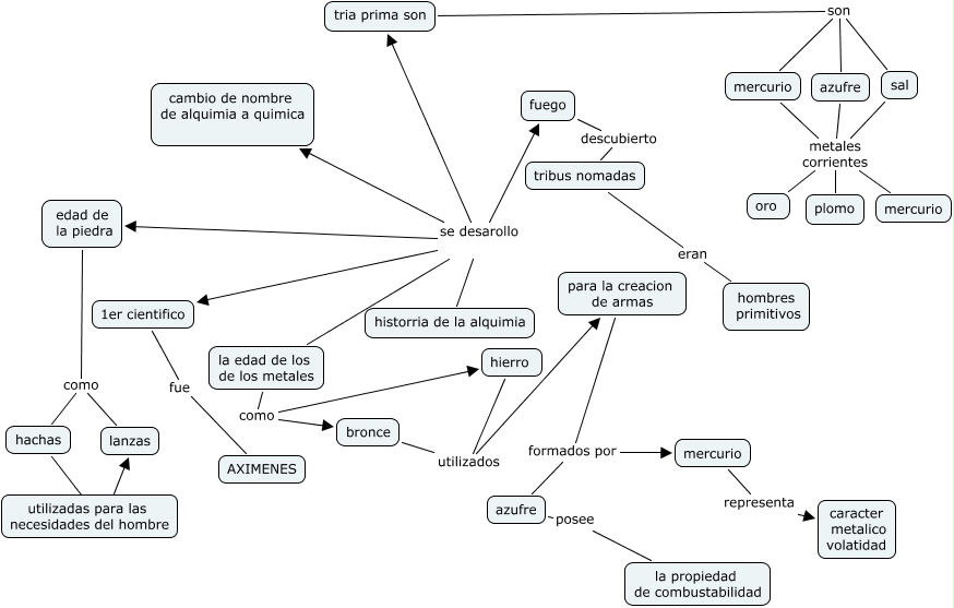
Este Cmap, tiene información relacionada con: mapa quimica brayan muñoz, monica diaz, karen castillo, tria prima son son azufre, historria de la alquimia se desarollo edad de la piedra, mercurio metales corrientes plomo, sal metales corrientes oro, edad de la piedra como lanzas, utilizadas para las necesidades del hombre ???? lanzas, la edad de los de los metales como hierro, historria de la alquimia se desarollo la edad de los de los metales, mercurio metales corrientes mercurio, azufre metales corrientes oro, sal metales corrientes plomo, 1er cientifico fue AXIMENES, para la creacion de armas formados por azufre, edad de la piedra como hachas, azufre posee la propiedad de combustabilidad, mercurio representa caracter metalico volatidad, hachas ???? lanzas, historria de la alquimia se desarollo 1er cientifico, historria de la alquimia se desarollo fuego, bronce utilizados para la creacion de armas