WARNING:
JavaScript is turned OFF. None of the links on this concept map will
work until it is reactivated.
If you need help turning JavaScript On, click here.
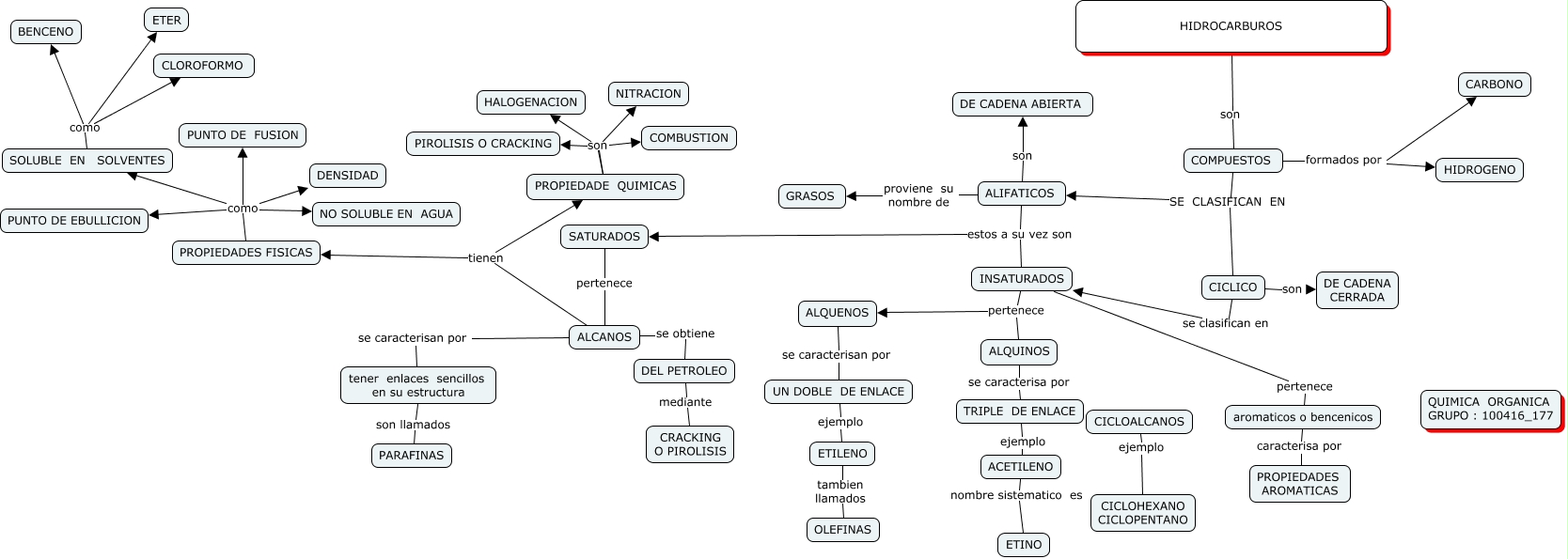
Este Cmap, tiene información relacionada con: HDROCARBUROS. DIANA GUEVARA Y LIZETH FLOREZ, PROPIEDADE QUIMICAS son HALOGENACION, PROPIEDADE QUIMICAS son PIROLISIS O CRACKING, ALCANOS se obtiene DEL PETROLEO, aromaticos o bencenicos caracterisa por PROPIEDADES AROMATICAS, ALIFATICOS proviene su nombre de GRASOS, ALCANOS tienen PROPIEDADE QUIMICAS, SATURADOS pertenece ALCANOS, PROPIEDADES FISICAS como NO SOLUBLE EN AGUA, ETILENO tambien llamados OLEFINAS, ALQUENOS se caracterisan por UN DOBLE DE ENLACE, ALIFATICOS estos a su vez son SATURADOS, ALQUINOS se caracterisa por TRIPLE DE ENLACE, PROPIEDADES FISICAS como PUNTO DE FUSION, DEL PETROLEO mediante CRACKING O PIROLISIS, COMPUESTOS SE CLASIFICAN EN ALIFATICOS, HIDROCARBUROS son COMPUESTOS, SOLUBLE EN SOLVENTES como BENCENO, INSATURADOS pertenece aromaticos o bencenicos, ALCANOS tienen PROPIEDADES FISICAS, ALIFATICOS estos a su vez son INSATURADOS