Warning:
JavaScript is turned OFF. None of the links on this page will work until it is reactivated.
If you need help turning JavaScript On, click here.
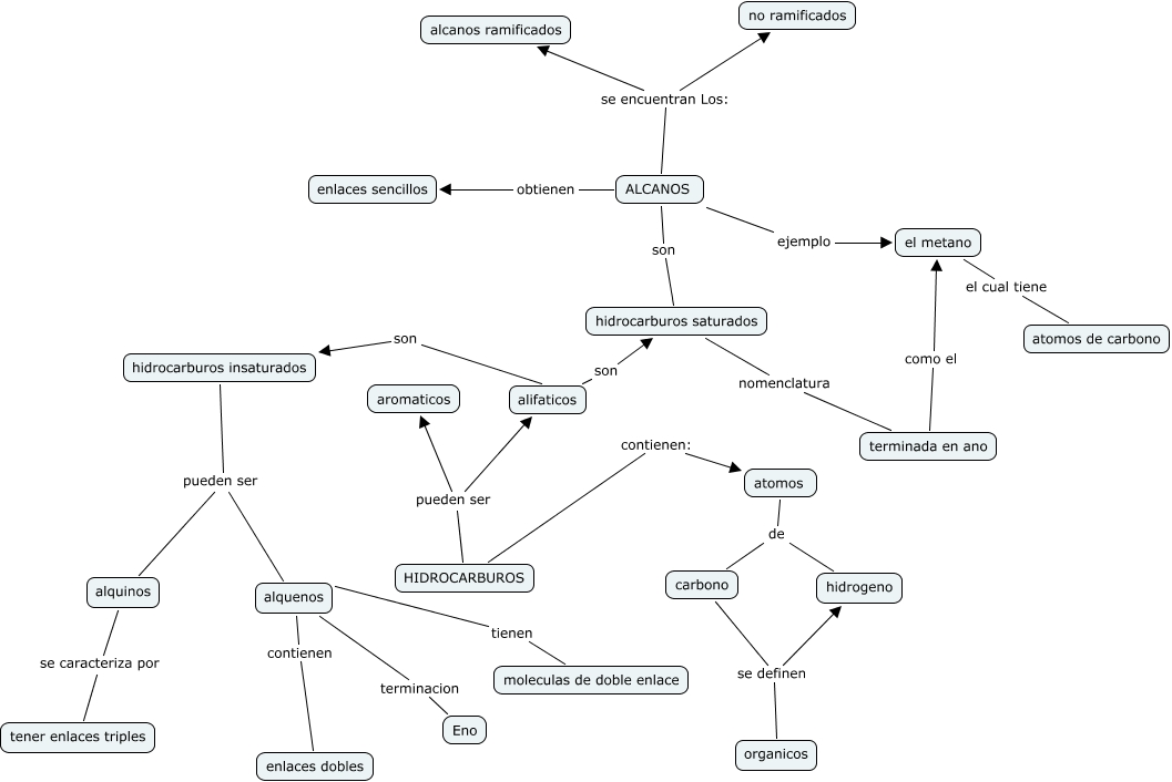
Este Cmap, tiene información relacionada con: ALCANOS(fannyBurgos,jennifer Rosero, arboleda), ALCANOS se encuentran Los: alcanos ramificados, alquenos tienen moleculas de doble enlace, alquinos se caracteriza por tener enlaces triples, alquenos contienen enlaces dobles, hidrocarburos insaturados pueden ser alquenos, hidrocarburos saturados nomenclatura terminada en ano, alquenos terminacion Eno, atomos de carbono, HIDROCARBUROS pueden ser alifaticos, carbono se definen hidrogeno, atomos de hidrogeno, el metano el cual tiene atomos de carbono, alifaticos son hidrocarburos saturados, carbono se definen organicos, HIDROCARBUROS contienen: atomos, ALCANOS son hidrocarburos saturados, ALCANOS se encuentran Los: no ramificados, HIDROCARBUROS pueden ser aromaticos, hidrocarburos insaturados pueden ser alquinos, alifaticos son hidrocarburos insaturados