WARNING:
JavaScript is turned OFF. None of the links on this concept map will
work until it is reactivated.
If you need help turning JavaScript On, click here.
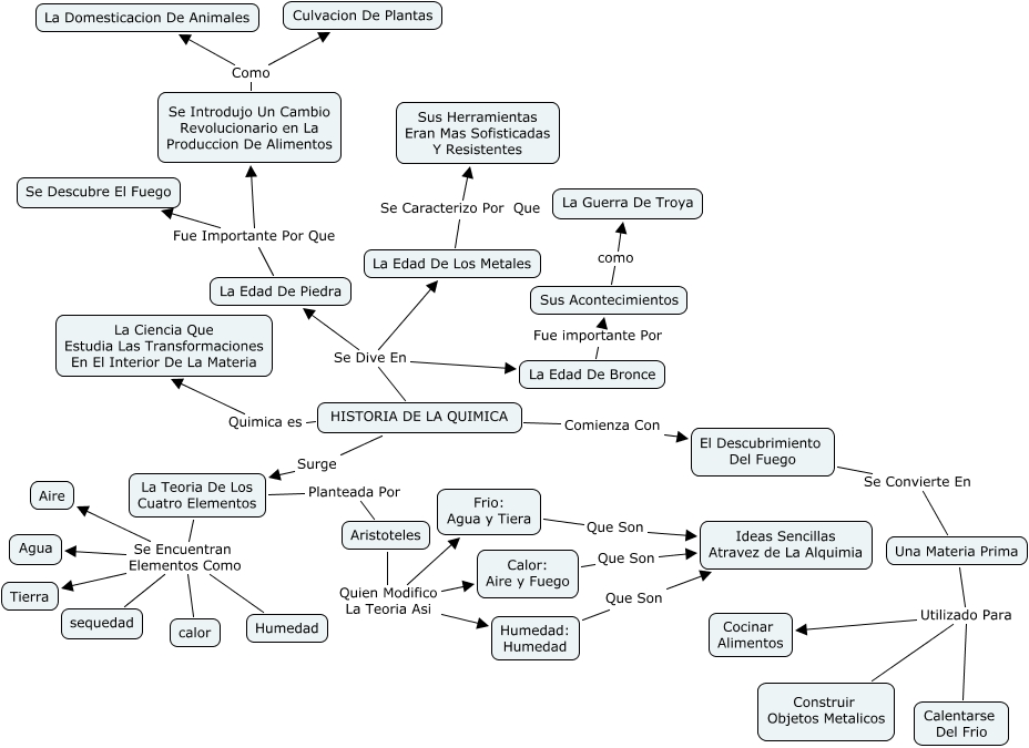
Este Cmap, tiene información relacionada con: Historia de la Quimica (Stefany Martinez, Ingrid Solorzano), Una Materia Prima Utilizado Para Cocinar Alimentos, Aristoteles Quien Modifico La Teoria Asi Humedad: Humedad, HISTORIA DE LA QUIMICA Se Dive En La Edad De Los Metales, El Descubrimiento Del Fuego Se Convierte En Una Materia Prima, La Teoria De Los Cuatro Elementos Se Encuentran Elementos Como Agua, Una Materia Prima Utilizado Para Calentarse Del Frio, Humedad: Humedad Que Son Ideas Sencillas Atravez de La Alquimia, Se Introdujo Un Cambio Revolucionario en La Produccion De Alimentos Como La Domesticacion De Animales, Aristoteles Quien Modifico La Teoria Asi Frio: Agua y Tiera, Aristoteles Quien Modifico La Teoria Asi Calor: Aire y Fuego, HISTORIA DE LA QUIMICA Comienza Con El Descubrimiento Del Fuego, La Teoria De Los Cuatro Elementos Se Encuentran Elementos Como Humedad, La Edad De Piedra Fue Importante Por Que Se Introdujo Un Cambio Revolucionario en La Produccion De Alimentos, La Edad De Los Metales Se Caracterizo Por Que Sus Herramientas Eran Mas Sofisticadas Y Resistentes, La Teoria De Los Cuatro Elementos Se Encuentran Elementos Como calor, La Teoria De Los Cuatro Elementos Se Encuentran Elementos Como Tierra, HISTORIA DE LA QUIMICA Surge La Teoria De Los Cuatro Elementos, La Edad De Bronce Fue importante Por Sus Acontecimientos, Sus Acontecimientos como La Guerra De Troya, La Teoria De Los Cuatro Elementos Se Encuentran Elementos Como Aire