Warning:
JavaScript is turned OFF. None of the links on this page will work until it is reactivated.
If you need help turning JavaScript On, click here.
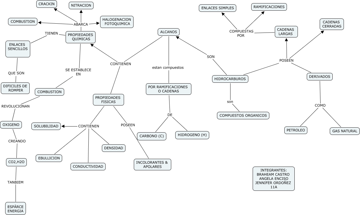
Este Cmap, tiene información relacionada con: HIDROCARBUROS, OXIGENO CREANDO CO2,H2O, CO2,H2O TANBIEM ESPÀRCE ENERGIA, PROPIEDADES QUIMICAS ABARCA HALOGENACION FOTOQUIMICA, DERIVADOS COMO PETROLEO, ALCANOS estan compuestos POR RAMIFICACIONES O CADENAS, HIDROCARBUROS SON ALCANOS, PROPIEDADES QUIMICAS ABARCA COMBUSTION, POR RAMIFICACIONES O CADENAS DE CARBONO (C), PROPIEDADES QUIMICAS ABARCA CRACKIN, CADENAS LARGAS COMPUESTAS POR RAMIFICACIONES, PROPIEDADES FISICAS CONTIENEN CONDUCTIVIDAD, HIDROCARBUROS POSEEN CADENAS LARGAS, HIDROCARBUROS POSEEN DERIVADOS, PROPIEDADES QUIMICAS SE ESTABLECE EN COMBUSTION, POR RAMIFICACIONES O CADENAS DE HIDROGENO (H), PROPIEDADES QUIMICAS ABARCA NITRACION, ALCANOS CONTIENEN PROPIEDADES FISICAS, ENLACES SENCILLOS QUE SON DIFICILES DE ROMPER, PROPIEDADES FISICAS CONTIENEN DENSIDAD, PROPIEDADES FISICAS CONTIENEN SOLUBILIDAD