WARNING:
JavaScript is turned OFF. None of the links on this concept map will
work until it is reactivated.
If you need help turning JavaScript On, click here.
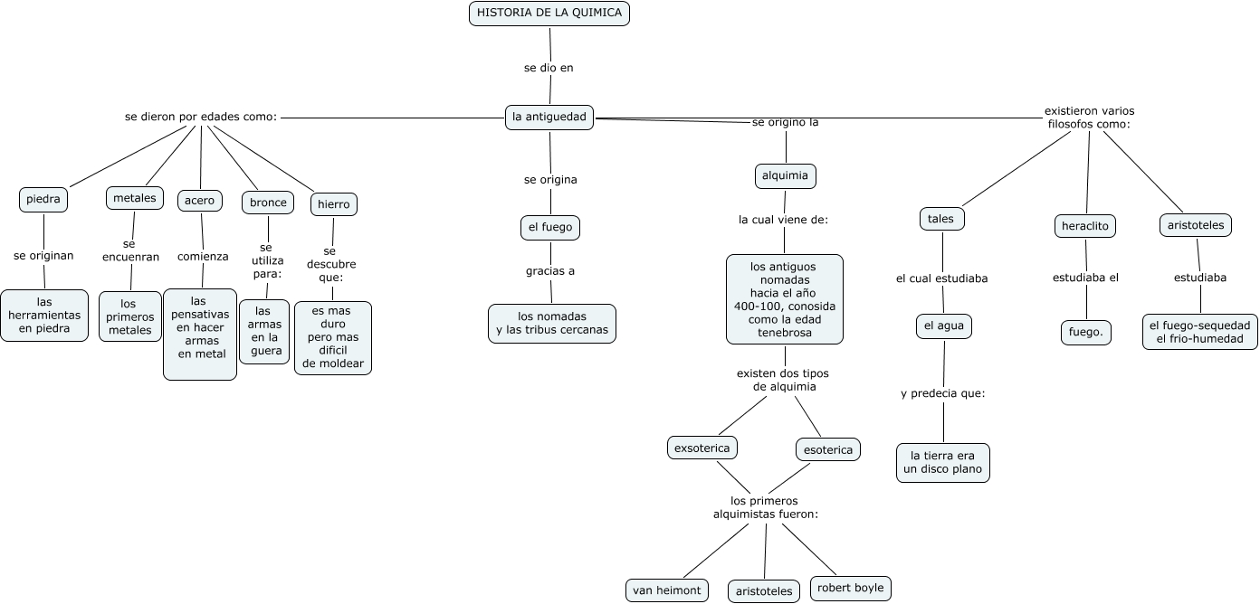
Este Cmap, tiene información relacionada con: historia de la quimica, alquimia la cual viene de: los antiguos nomadas hacia el año 400-100, conosida como la edad tenebrosa, la antiguedad se dieron por edades como: acero, metales se encuenran los primeros metales, esoterica los primeros alquimistas fueron: van heimont, la antiguedad se dieron por edades como: hierro, la antiguedad existieron varios filosofos como: tales, los antiguos nomadas hacia el año 400-100, conosida como la edad tenebrosa existen dos tipos de alquimia esoterica, la antiguedad se dieron por edades como: metales, bronce se utiliza para: las armas en la guera, la antiguedad existieron varios filosofos como: heraclito, esoterica los primeros alquimistas fueron: aristoteles, la antiguedad se origina el fuego, acero comienza las pensativas en hacer armas en metal, hierro se descubre que: es mas duro pero mas dificil de moldear, la antiguedad se dieron por edades como: piedra, la antiguedad existieron varios filosofos como: aristoteles, tales el cual estudiaba el agua, exsoterica los primeros alquimistas fueron: aristoteles, exsoterica los primeros alquimistas fueron: van heimont, la antiguedad se dieron por edades como: bronce