WARNING:
JavaScript is turned OFF. None of the links on this concept map will
work until it is reactivated.
If you need help turning JavaScript On, click here.
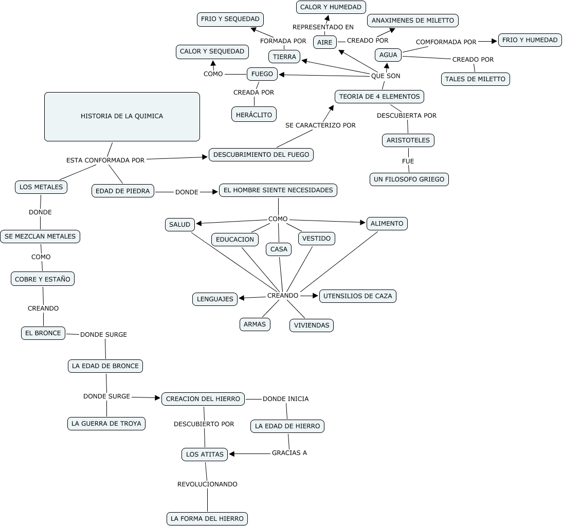
Este Cmap, tiene información relacionada con: HISTORIA DE LA QUIMICA(DAYAN RIOS, KARINA LUNA, YURY MARTINEZ), CASA CREANDO UTENSILIOS DE CAZA, EL HOMBRE SIENTE NECESIDADES COMO ALIMENTO, EDAD DE PIEDRA DONDE EL HOMBRE SIENTE NECESIDADES, EDUCACION CREANDO VIVIENDAS, TEORIA DE 4 ELEMENTOS DESCUBIERTA POR ARISTOTELES, DESCUBRIMIENTO DEL FUEGO SE CARACTERIZO POR TEORIA DE 4 ELEMENTOS, TEORIA DE 4 ELEMENTOS QUE SON AIRE, EL HOMBRE SIENTE NECESIDADES COMO CASA, CREACION DEL HIERRO DONDE INICIA LA EDAD DE HIERRO, CASA CREANDO VIVIENDAS, ARISTOTELES FUE UN FILOSOFO GRIEGO, SE MEZCLAN METALES COMO COBRE Y ESTAÑO, EDUCACION CREANDO LENGUAJES, TEORIA DE 4 ELEMENTOS QUE SON TIERRA, CASA CREANDO LENGUAJES, LA EDAD DE BRONCE DONDE SURGE CREACION DEL HIERRO, AGUA CREADO POR TALES DE MILETTO, FUEGO CREADA POR HERÁCLITO, ALIMENTO CREANDO ARMAS, AIRE REPRESENTADO EN CALOR Y HUMEDAD