WARNING:
JavaScript is turned OFF. None of the links on this concept map will
work until it is reactivated.
If you need help turning JavaScript On, click here.
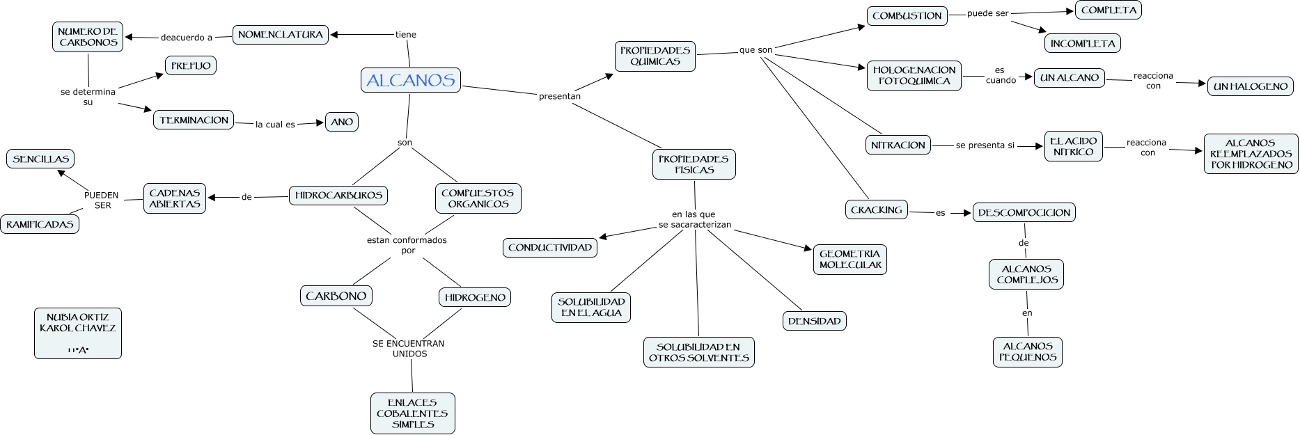
Este Cmap, tiene información relacionada con: ALCANOS, NUMERO DE CARBONOS se determina su TERMINACION, ALCANOS presentan PROPIEDADES QUIMICAS, PROPIEDADES QUIMICAS que son HOLOGENACION FOTOQUIMICA, HOLOGENACION FOTOQUIMICA es cuando UN ALCANO, HIDROCARBUROS estan conformados por CARBONO, PROPIEDADES QUIMICAS que son CRACKING, EL ACIDO NITRICO reacciona con ALCANOS REEMPLAZADOS POR HIDROGENO, ALCANOS presentan PROPIEDADES FISICAS, HIDROCARBUROS estan conformados por HIDROGENO, NOMENCLATURA deacuerdo a NUMERO DE CARBONOS, TERMINACION la cual es ANO, CADENAS ABIERTAS PUEDEN SER RAMIFICADAS, ALCANOS tiene NOMENCLATURA, PROPIEDADES FISICAS en las que se sacaracterizan SOLUBILIDAD EN EL AGUA, NITRACION se presenta si EL ACIDO NITRICO, PROPIEDADES FISICAS en las que se sacaracterizan GEOMETRIA MOLECULAR, HIDROGENO SE ENCUENTRAN UNIDOS ENLACES COBALENTES SIMPLES, NUMERO DE CARBONOS se determina su PREFIJO, UN ALCANO reacciona con UN HALOGENO, HIDROCARBUROS de CADENAS ABIERTAS